WARNING:
JavaScript is turned OFF. None of the links on this concept map will
work until it is reactivated.
If you need help turning JavaScript On, click here.
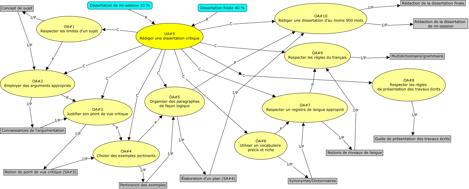
Cette carte de concepts créée avec IHMC CmapTools traite de: UA5, UA#5 Rédiger une dissertation critique C OA#3 Justifier son point de vue critique, Connaissances de l'argumentation I/P OA#3 Justifier son point de vue critique, Synonymes/Dictionnaires I/P OA#7 Respecter un registre de langue approprié, OA#3 Justifier son point de vue critique P OA#4 Choisir des exemples pertinents, OA#2 Employer des arguments appropriés I/P Connaissances de l'argumentation, UA#5 Rédiger une dissertation critique C OA#2 Employer des arguments appropriés, OA#1 Respecter les limites d'un sujet I/P Concept de sujet, Pertinence des exemples I/P OA#5 Organiser des paragraphes de façon logique, OA#10 Rédiger une dissertation d'au moins 900 mots I/P Rédaction de la dissertation finale, UA#5 Rédiger une dissertation critique C OA#8 Respecter les règles de présentation des travaux écrits, UA#5 Rédiger une dissertation critique C OA#4 Choisir des exemples pertinents, Élaboration d'un plan (SA#4) I/P OA#10 Rédiger une dissertation d'au moins 900 mots, OA#1 Respecter les limites d'un sujet P OA#2 Employer des arguments appropriés, OA#3 Justifier son point de vue critique I/P Notion de point de vue critique (SA#3), OA#10 Rédiger une dissertation d'au moins 900 mots I/P Rédaction de la dissertation de mi-session, UA#5 Rédiger une dissertation critique C OA#1 Respecter les limites d'un sujet, OA#4 Choisir des exemples pertinents I/P Pertinence des exemples, OA#5 Organiser des paragraphes de façon logique I/P Élaboration d'un plan (SA#4), OA#7 Respecter un registre de langue approprié P OA#9 Respecter les règles du français, UA#5 Rédiger une dissertation critique C OA#9 Respecter les règles du français