WARNING:
JavaScript is turned OFF. None of the links on this concept map will
work until it is reactivated.
If you need help turning JavaScript On, click here.
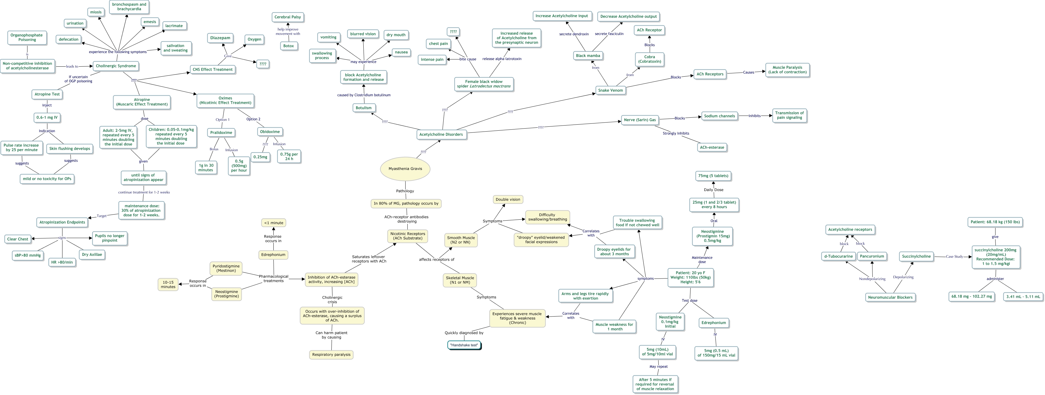
This Concept Map, created with IHMC CmapTools, has information related to: Untitled, In 80% of MG, pathology occurs by ACh-receptor antibodies destroying Nicotinic Receptors (ACh Substrate), Cholinergic Syndrome ???? CNS Effect Treatment, Female black widow spider Latrodectus mactrans bite cause ????, Neostigmine 0.1mg/kg Initial IV 5mg (10mL) of 5mg/10ml vial, Nicotinic Receptors (ACh Substrate) affects receptors of Skeletal Muscle (N1 or NM), Patient: 20 yo F Weight: 110lbs (50kg) Height: 5'6 Test dose Edrephonium, Female black widow spider Latrodectus mactrans bite cause chest pain, Pyridostigmine (Mestinon) Response occurs in 10-15 minutes, Cholinergic Syndrome experience the following symptoms lacrimate, Pyridostigmine (Mestinon) Pharmacological treatments Inhibition of ACh-esterase activity, increasing [ACh], Acetylcholine Disorders ???? Female black widow spider Latrodectus mactrans, block Acetylcholine formation and release may experience vomiting, Nerve (Sarin) Gas Strongly Inhibits ACh-esterase, Patient: 20 yo F Weight: 110lbs (50kg) Height: 5'6 symptoms Muscle weakness for 1 month, Arms and legs tire rapidly with exertion Correlates with Experiences severe muscle fatigue & weakness (Chronic), Skeletal Muscle (N1 or NM) Symptoms Experiences severe muscle fatigue & weakness (Chronic), Inhibition of ACh-esterase activity, increasing [ACh] Saturates leftover receptors with ACh Nicotinic Receptors (ACh Substrate), block Acetylcholine formation and release may experience dry mouth, Neostigmine (Prostigmin 15mg) 0.5mg/kg Oral 25mg (1 and 2/3 tablet) every 8 hours, Patient: 20 yo F Weight: 110lbs (50kg) Height: 5'6 symptoms Arms and legs tire rapidly with exertion