WARNING:
JavaScript is turned OFF. None of the links on this concept map will
work until it is reactivated.
If you need help turning JavaScript On, click here.
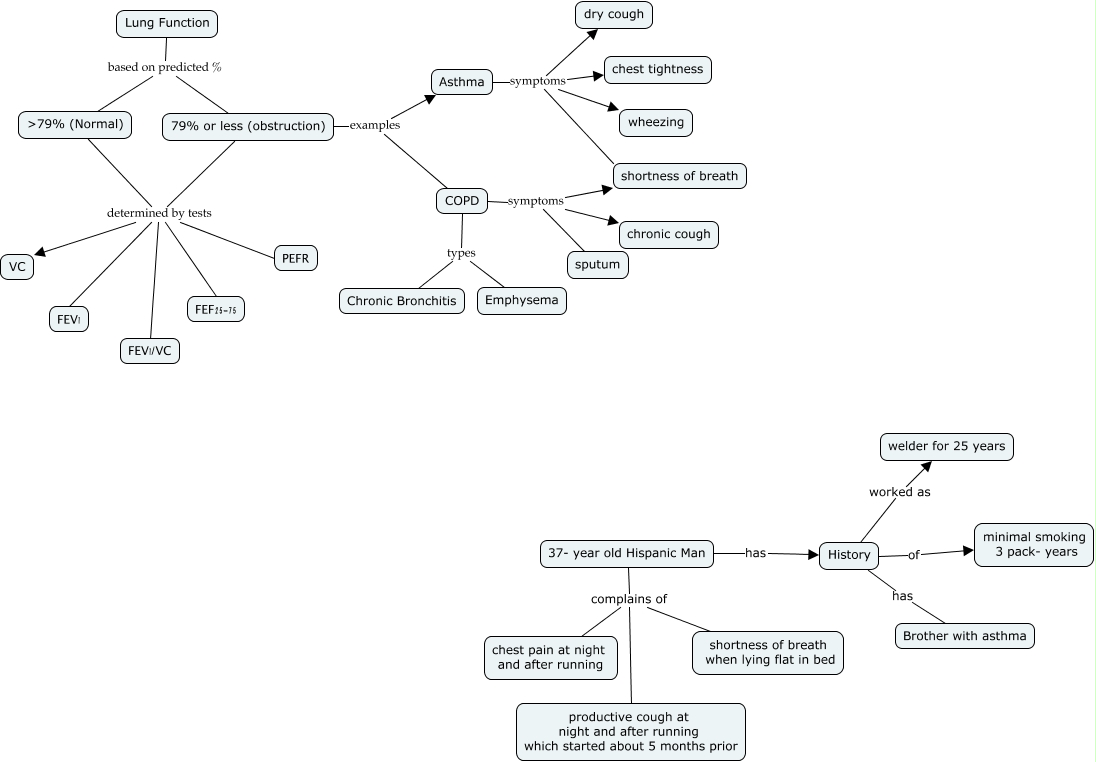
This Concept Map, created with IHMC CmapTools, has information related to: Week 8, Assignment 1, 37- year old Hispanic Man has History, 37- year old Hispanic Man complains of chest pain at night and after running, Lung Function based on predicted % ᢇ% (Normal), ᢇ% (Normal) determined by tests FEV1, COPD symptoms shortness of breath, 37- year old Hispanic Man complains of productive cough at night and after running which started about 5 months prior, COPD symptoms chronic cough, ᢇ% (Normal) determined by tests VC, Asthma symptoms shortness of breath, History of minimal smoking 3 pack- years, ᢇ% (Normal) determined by tests PEFR, History worked as welder for 25 years, Asthma symptoms dry cough, Asthma symptoms wheezing, 79% or less (obstruction) determined by tests PEFR, 37- year old Hispanic Man complains of shortness of breath when lying flat in bed, Asthma symptoms chest tightness, COPD symptoms sputum, 79% or less (obstruction) determined by tests FEV1/VC, 79% or less (obstruction) examples COPD