WARNING:
JavaScript is turned OFF. None of the links on this concept map will
work until it is reactivated.
If you need help turning JavaScript On, click here.
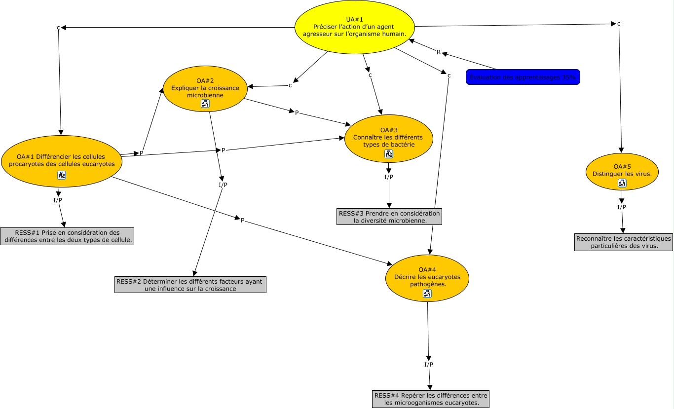
Cette carte de concepts créée avec IHMC CmapTools traite de: UA.1.cmap, UA#1 Préciser l’action d’un agent agresseur sur l’organisme humain. c OA#2 Expliquer la croissance microbienne, OA#1 Différencier les cellules procaryotes des cellules eucaryotes P OA#3 Connaître les différents types de bactérie, UA#1 Préciser l’action d’un agent agresseur sur l’organisme humain. c OA#1 Différencier les cellules procaryotes des cellules eucaryotes, UA#1 Préciser l’action d’un agent agresseur sur l’organisme humain. c OA#4 Décrire les eucaryotes pathogènes., OA#4 Décrire les eucaryotes pathogènes. I/P RESS#4 Repérer les différences entre les microoganismes eucaryotes., OA#5 Distinguer les virus. I/P Reconnaître les caractéristiques particulières des virus., OA#1 Différencier les cellules procaryotes des cellules eucaryotes P OA#2 Expliquer la croissance microbienne, OA#2 Expliquer la croissance microbienne P OA#3 Connaître les différents types de bactérie, OA#2 Expliquer la croissance microbienne I/P RESS#2 Déterminer les différents facteurs ayant une influence sur la croissance, UA#1 Préciser l’action d’un agent agresseur sur l’organisme humain. c OA#3 Connaître les différents types de bactérie, Évaluation des apprentissages 35% R UA#1 Préciser l’action d’un agent agresseur sur l’organisme humain., UA#1 Préciser l’action d’un agent agresseur sur l’organisme humain. c OA#5 Distinguer les virus., OA#3 Connaître les différents types de bactérie I/P RESS#3 Prendre en considération la diversité microbienne., OA#1 Différencier les cellules procaryotes des cellules eucaryotes P OA#4 Décrire les eucaryotes pathogènes., OA#1 Différencier les cellules procaryotes des cellules eucaryotes I/P RESS#1 Prise en considération des différences entre les deux types de cellule.