WARNING:
JavaScript is turned OFF. None of the links on this concept map will
work until it is reactivated.
If you need help turning JavaScript On, click here.
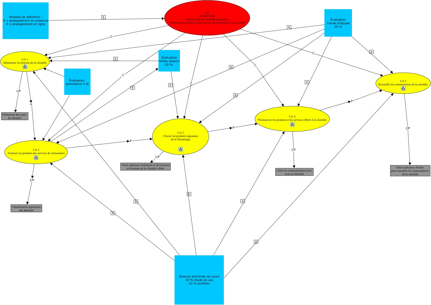
Cette carte de concepts créée avec IHMC CmapTools traite de: SA, SA 430-H25-HQ «Découverte des produits régionaux» Proposer des produits et des services de restauration à la clientèle C UA 4 Promouvoir les produits et les services offerts à la clientèle, UA 2 Analyser les produits des services de restauration I/P Classification appropriée des aliments, UA 3 Choisir les produits régionaux de la Montérégie P UA 4 Promouvoir les produits et les services offerts à la clientèle, SA 430-H25-HQ «Découverte des produits régionaux» Proposer des produits et des services de restauration à la clientèle C UA 1 Déterminer les besoins de la clientèle, SA 430-H25-HQ «Découverte des produits régionaux» Proposer des produits et des services de restauration à la clientèle C UA 3 Choisir les produits régionaux de la Montérégie, SA 430-H25-HQ «Découverte des produits régionaux» Proposer des produits et des services de restauration à la clientèle C UA 2 Analyser les produits des services de restauration, UA 2 Analyser les produits des services de restauration P UA 3 Choisir les produits régionaux de la Montérégie, UA 2 Analyser les produits des services de restauration Évaluation milieu session 20 % UA 1 Déterminer les besoins de la clientèle, UA 2 Analyser les produits des services de restauration Évaluation milieu session 20 % UA 3 Choisir les produits régionaux de la Montérégie, UA 1 Déterminer les besoins de la clientèle I/P Distinction des types de clientèle, UA 1 Déterminer les besoins de la clientèle P UA 2 Analyser les produits des services de restauration, SA 430-H25-HQ «Découverte des produits régionaux» Proposer des produits et des services de restauration à la clientèle C UA 5 Recueillir les commentaires de la clientèle, UA 3 Choisir les produits régionaux de la Montérégie I/P Choix judicieux d'aliments et de boissons en fonction de la clientèle ciblée, UA 5 Recueillir les commentaires de la clientèle I/P Choix judicieux d'outils pour recueillir les commentaires de la clientèle, UA 4 Promouvoir les produits et les services offerts à la clientèle I/P Clarté de communication juste avec la clientèle, UA 4 Promouvoir les produits et les services offerts à la clientèle P UA 5 Recueillir les commentaires de la clientèle