WARNING:
JavaScript is turned OFF. None of the links on this concept map will
work until it is reactivated.
If you need help turning JavaScript On, click here.
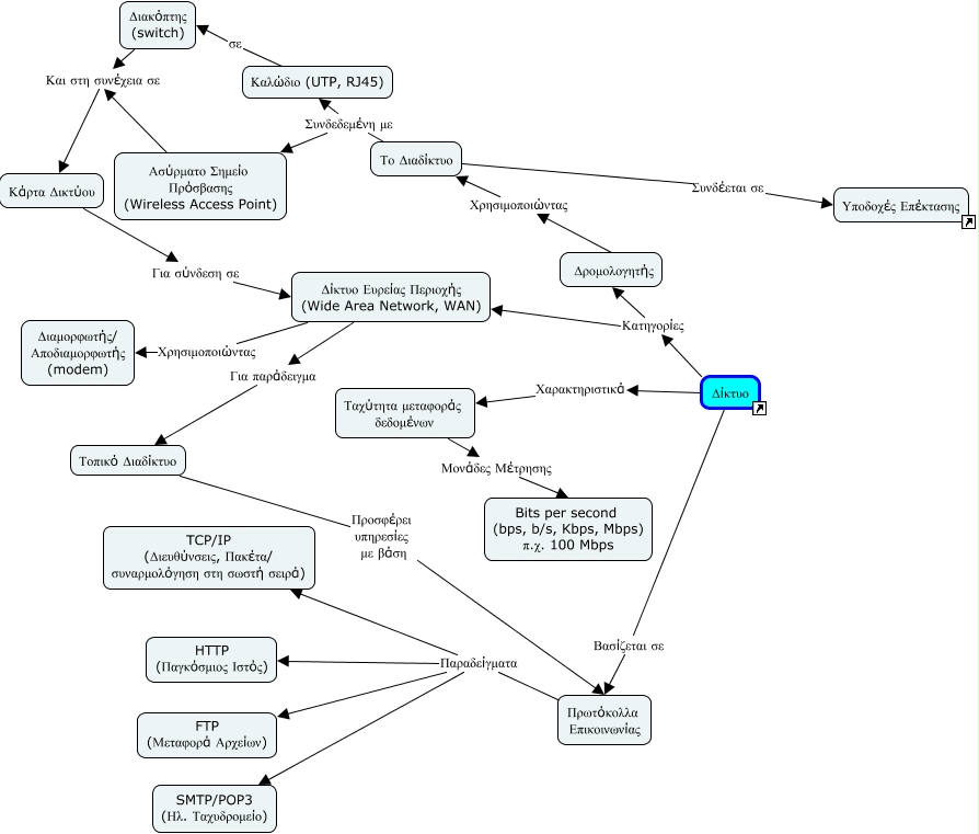
This Concept Map, created with IHMC CmapTools, has information related to: networks, Το Διαδίκτυο Συνδεδεμένη με Ασύρματο Σημείο Πρόσβασης (Wireless Access Point), Πρωτόκολλα Επικοινωνίας Παραδείγματα FTP (Μεταφορά Αρχείων), Δίκτυο Ευρείας Περιοχής (Wide Area Network, WAN) Χρησιμοποιώντας Διαμορφωτής/ Αποδιαμορφωτής (modem), Πρωτόκολλα Επικοινωνίας Παραδείγματα HTTP (Παγκόσμιος Ιστός), Τοπικό Διαδίκτυο Προσφέρει υπηρεσίες με βάση Πρωτόκολλα Επικοινωνίας, Κάρτα Δικτύου Για σύνδεση σε Δίκτυο Ευρείας Περιοχής (Wide Area Network, WAN), Δίκτυο Κατηγορίες Δρομολογητής, Το Διαδίκτυο Συνδέεται σε Υποδοχές Επέκτασης, Το Διαδίκτυο Συνδεδεμένη με Καλώδιο (UTP, RJ45), Καλώδιο (UTP, RJ45) σε Διακόπτης (switch), Ταχύτητα μεταφοράς δεδομένων Μονάδες Μέτρησης Bits per second (bps, b/s, Kbps, Mbps) π.χ. 100 Mbps, Δίκτυο Ευρείας Περιοχής (Wide Area Network, WAN) Για παράδειγμα Τοπικό Διαδίκτυο, Δίκτυο Βασίζεται σε Πρωτόκολλα Επικοινωνίας, Πρωτόκολλα Επικοινωνίας Παραδείγματα TCP/IP (Διευθύνσεις, Πακέτα/ συναρμολόγηση στη σωστή σειρά), Ασύρματο Σημείο Πρόσβασης (Wireless Access Point) Και στη συνέχεια σε Κάρτα Δικτύου, Διακόπτης (switch) Και στη συνέχεια σε Κάρτα Δικτύου, Πρωτόκολλα Επικοινωνίας Παραδείγματα SMTP/POP3 (Ηλ. Ταχυδρομείο), Δίκτυο Χαρακτηριστικά Ταχύτητα μεταφοράς δεδομένων, Δίκτυο Κατηγορίες Δίκτυο Ευρείας Περιοχής (Wide Area Network, WAN), Δρομολογητής Χρησιμοποιώντας Το Διαδίκτυο