WARNING:
JavaScript is turned OFF. None of the links on this concept map will
work until it is reactivated.
If you need help turning JavaScript On, click here.
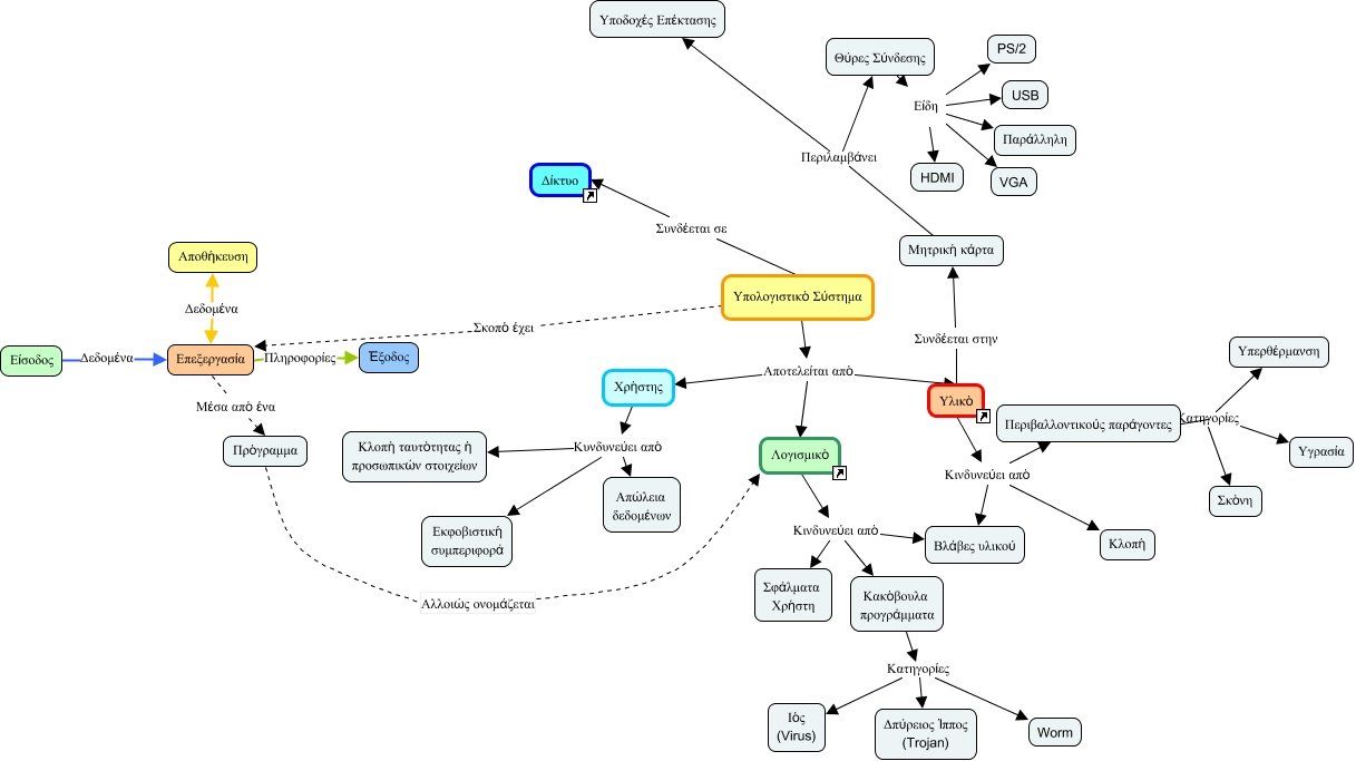
This Concept Map, created with IHMC CmapTools, has information related to: main, Χρήστης Κυνδυνεύει από Απώλεια δεδομένων, Υπολογιστικό Σύστημα Αποτελείται από Υλικό, Χρήστης Κυνδυνεύει από Κλοπή ταυτότητας ή προσωπικών στοιχείων, Υπολογιστικό Σύστημα Σκοπό έχει Επεξεργασία, Επεξεργασία Μέσα από ένα Πρόγραμμα, Χρήστης Κυνδυνεύει από Εκφοβιστική συμπεριφορά, Λογισμικό Κινδυνεύει από Σφάλματα Χρήστη, Μητρική κάρτα Περιλαμβάνει Θύρες Σύνδεσης, Υλικό Κινδυνεύει από Περιβαλλοντικούς παράγοντες, Περιβαλλοντικούς παράγοντες Κατηγορίες Υπερθέρμανση, Θύρες Σύνδεσης Είδη HDMI, Υλικό Κινδυνεύει από Κλοπή, Κακόβουλα προγράμματα Κατηγορίες Δπύρειος Ίππος (Trojan), Υπολογιστικό Σύστημα Συνδέεται σε Δίκτυο, Κακόβουλα προγράμματα Κατηγορίες Worm, Περιβαλλοντικούς παράγοντες Κατηγορίες Υγρασία, Επεξεργασία Πληροφορίες Έξοδος, Λογισμικό Κινδυνεύει από Βλάβες υλικού, Κακόβουλα προγράμματα Κατηγορίες Ιός (Virus), Υπολογιστικό Σύστημα Αποτελείται από Χρήστης