WARNING:
JavaScript is turned OFF. None of the links on this concept map will
work until it is reactivated.
If you need help turning JavaScript On, click here.
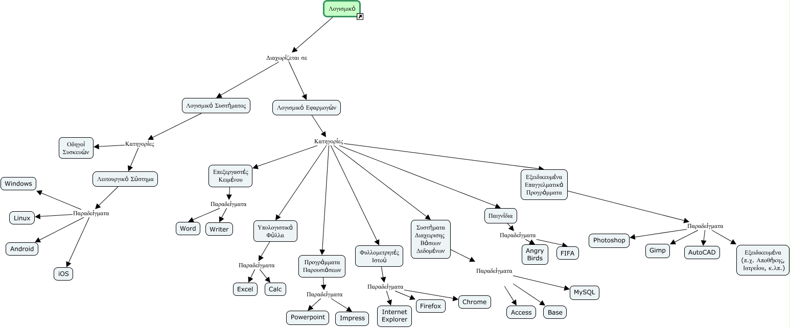
This Concept Map, created with IHMC CmapTools, has information related to: software, Συστήματα Διαχειρισης Βάσεων Δεδομένων Παραδείγματα Base, Υπολογιστικά Φύλλα Παραδείγματα Excel, Λειτουργικό Σύστημα Παραδείγματα iOS, Φυλλομετρητές Ιστού Παραδείγματα Chrome, Λογισμικό Εφαρμογών Κατηγορίες Εξειδικευμένα Επαγγελματικά Προγράμματα, Λογισμικό Εφαρμογών Κατηγορίες Υπολογιστικά Φύλλα, Επεξεργαστές Κειμένου Παραδείγματα Writer, Λογισμικό Εφαρμογών Κατηγορίες Παιγνίδια, Λογισμικό Συστήματος Κατηγορίες Οδηγοί Συσκευών, Λογισμικό Εφαρμογών Κατηγορίες Φυλλομετρητές Ιστού, Φυλλομετρητές Ιστού Παραδείγματα Firefox, Επεξεργαστές Κειμένου Παραδείγματα Word, Λειτουργικό Σύστημα Παραδείγματα Windows, Συστήματα Διαχειρισης Βάσεων Δεδομένων Παραδείγματα MySQL, Λογισμικό Εφαρμογών Κατηγορίες Συστήματα Διαχειρισης Βάσεων Δεδομένων, Παιγνίδια Παραδείγματα Angry Birds, Λογισμικό Συστήματος Κατηγορίες Λειτουργικό Σύστημα, Εξειδικευμένα Επαγγελματικά Προγράμματα Παραδείγματα Photoshop, Εξειδικευμένα Επαγγελματικά Προγράμματα Παραδείγματα Εξειδικευμένα (π.χ. Αποθήκης, Ιατρείου, κ.λπ.), Λογισμικό Διαχωρίζεται σε Λογισμικό Εφαρμογών