WARNING:
JavaScript is turned OFF. None of the links on this concept map will
work until it is reactivated.
If you need help turning JavaScript On, click here.
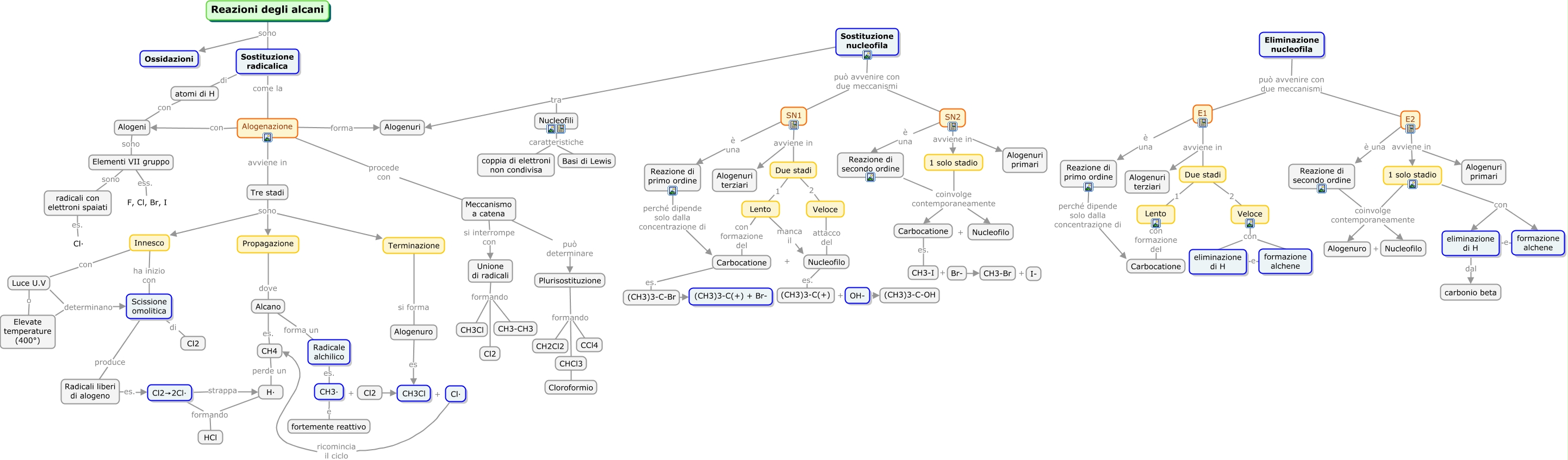
Questa Cmap, creata con IHMC CmapTools, contiene informazioni relative a: Reazioni alcani, 1 solo stadio coinvolge contemporaneamente Carbocatione, Sostituzione radicalica come la Alogenazione, E1 è una Reazione di primo ordine, Sostituzione nucleofila può avvenire con due meccanismi SN2, CHCl3 Cloroformio, Sostituzione nucleofila tra Nucleofili, Cl· ricomincia il ciclo CH4, Reazioni degli alcani sono Sostituzione radicalica, E2 avviene in Alogenuri primari, 1 solo stadio coinvolge contemporaneamente Nucleofilo, Veloce con formazione alchene, Reazioni degli alcani sono Ossidazioni, Reazione di secondo ordine coinvolge contemporaneamente Carbocatione, Reazione di primo ordine perché dipende solo dalla concentrazione di Carbocatione, Reazione di primo ordine perché dipende solo dalla concentrazione di Carbocatione, Br- CH3-Br, Alcano forma un Radicale alchilico, Elevate temperature (400°) determinano Scissione omolitica, Terminazione si forma Alogenuro, Luce U.V determinano Scissione omolitica