WARNING:
JavaScript is turned OFF. None of the links on this concept map will
work until it is reactivated.
If you need help turning JavaScript On, click here.
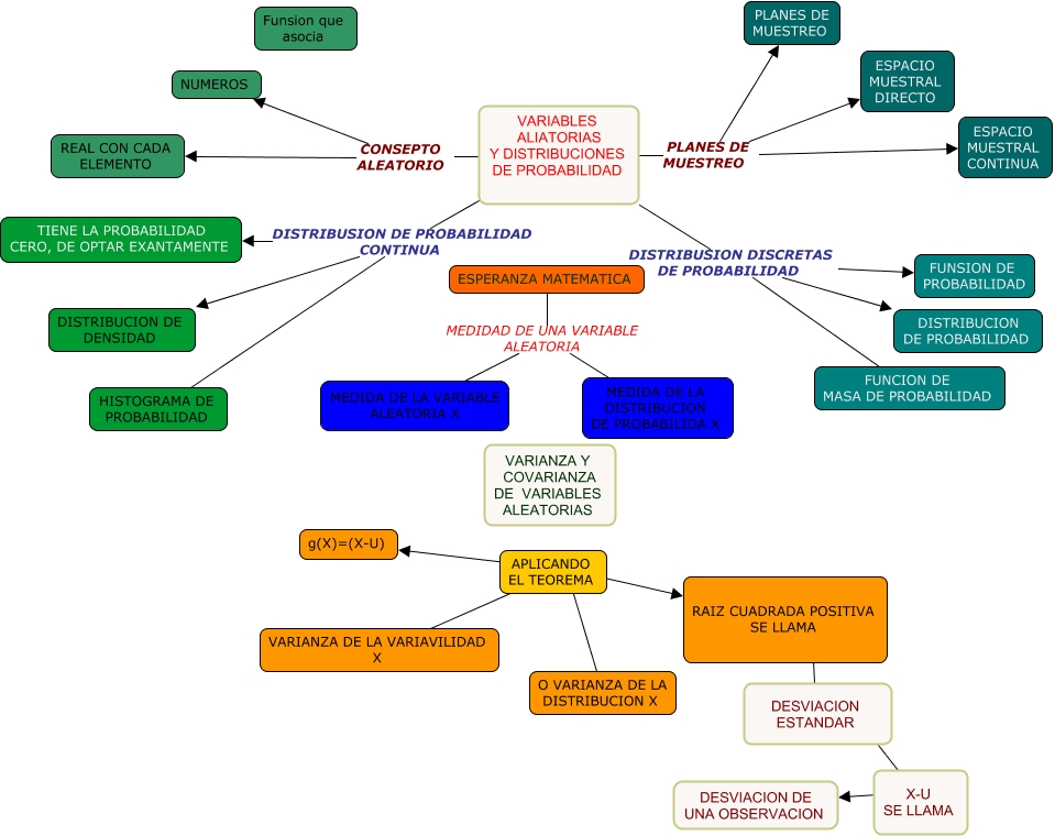
Este Cmap, tiene información relacionada con: CACOO, VARIABLES ALIATORIAS Y DISTRIBUCIONES DE PROBABILIDAD DISTRIBUSION DISCRETAS DE PROBABILIDAD FUNCION DE MASA DE PROBABILIDAD, VARIABLES ALIATORIAS Y DISTRIBUCIONES DE PROBABILIDAD DISTRIBUSION DE PROBABILIDAD CONTINUA HISTOGRAMA DE PROBABILIDAD, X-U SE LLAMA ???? DESVIACION DE UNA OBSERVACION, APLICANDO EL TEOREMA Tales como VARIANZA DE LA VARIAVILIDAD X, APLICANDO EL TEOREMA Tales como O VARIANZA DE LA DISTRIBUCION X, VARIABLES ALIATORIAS Y DISTRIBUCIONES DE PROBABILIDAD PLANES DE MUESTREO ESPACIO MUESTRAL DIRECTO, VARIABLES ALIATORIAS Y DISTRIBUCIONES DE PROBABILIDAD DISTRIBUSION DISCRETAS DE PROBABILIDAD FUNSION DE PROBABILIDAD, VARIABLES ALIATORIAS Y DISTRIBUCIONES DE PROBABILIDAD DISTRIBUSION DISCRETAS DE PROBABILIDAD DISTRIBUCION DE PROBABILIDAD, VARIABLES ALIATORIAS Y DISTRIBUCIONES DE PROBABILIDAD DISTRIBUSION DE PROBABILIDAD CONTINUA TIENE LA PROBABILIDAD CERO, DE OPTAR EXANTAMENTE, APLICANDO EL TEOREMA Tales como RAIZ CUADRADA POSITIVA SE LLAMA, VARIABLES ALIATORIAS Y DISTRIBUCIONES DE PROBABILIDAD CONSEPTO ALEATORIO NUMEROS, DESVIACION ESTANDAR ???? X-U SE LLAMA, ESPERANZA MATEMATICA MEDIDAD DE UNA VARIABLE ALEATORIA MEDIDA DE LA VARIABLE ALEATORIA X, RAIZ CUADRADA POSITIVA SE LLAMA ???? DESVIACION ESTANDAR, VARIABLES ALIATORIAS Y DISTRIBUCIONES DE PROBABILIDAD CONSEPTO ALEATORIO REAL CON CADA ELEMENTO, ESPERANZA MATEMATICA MEDIDAD DE UNA VARIABLE ALEATORIA MEDIDA DE LA DISTRIBUCION DE PROBABILIDA X, VARIABLES ALIATORIAS Y DISTRIBUCIONES DE PROBABILIDAD DISTRIBUSION DE PROBABILIDAD CONTINUA DISTRIBUCION DE DENSIDAD, VARIABLES ALIATORIAS Y DISTRIBUCIONES DE PROBABILIDAD PLANES DE MUESTREO ESPACIO MUESTRAL CONTINUA, APLICANDO EL TEOREMA Tales como g(X)=(X-U), VARIABLES ALIATORIAS Y DISTRIBUCIONES DE PROBABILIDAD PLANES DE MUESTREO PLANES DE MUESTREO