WARNING:
JavaScript is turned OFF. None of the links on this concept map will
work until it is reactivated.
If you need help turning JavaScript On, click here.
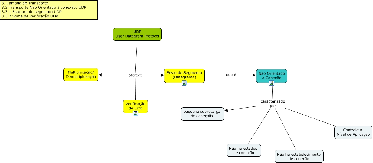
Esse mapa conceitual, produzido no IHMC CmapTools, tem a informação relacionada a: Capitulo3-3, Não Orientado à Conexão caracterizado por Controle a Nível de Aplicação, Envio de Segmento (Datagrama) que é Não Orientado à Conexão, UDP User Datagram Protocol oferece Envio de Segmento (Datagrama), UDP User Datagram Protocol oferece Verificação de Erro, UDP User Datagram Protocol oferece Multiplexação/ Demultiplexação, Não Orientado à Conexão caracterizado por Não há estabelecimento de conexão, Não Orientado à Conexão caracterizado por pequena sobrecarga de cabeçalho, Não Orientado à Conexão caracterizado por Não há estados de conexão