WARNING:
JavaScript is turned OFF. None of the links on this concept map will
work until it is reactivated.
If you need help turning JavaScript On, click here.
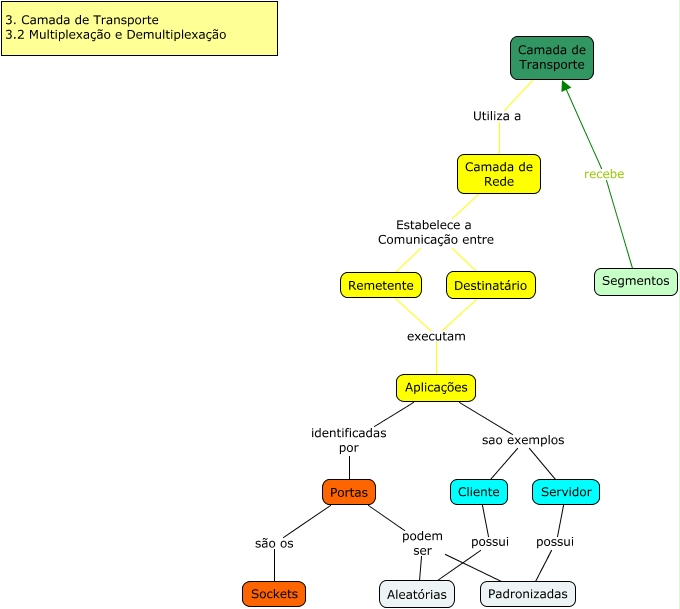
Esse mapa conceitual, produzido no IHMC CmapTools, tem a informação relacionada a: Capitulo3-2, Portas podem ser Aleatórias, Portas podem ser Padronizadas, Segmentos recebe Camada de Transporte, Camada de Rede Estabelece a Comunicação entre Destinatário, Aplicações identificadas por Portas, Aplicações sao exemplos Cliente, Camada de Rede Estabelece a Comunicação entre Remetente, Destinatário executam Aplicações, Camada de Transporte Utiliza a Camada de Rede, Portas são os Sockets, Remetente executam Aplicações, Aplicações sao exemplos Servidor, Servidor possui Padronizadas, Cliente possui Aleatórias