WARNING:
JavaScript is turned OFF. None of the links on this concept map will
work until it is reactivated.
If you need help turning JavaScript On, click here.
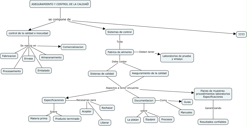
Este Cmap, tiene información relacionada con: Sin Título 1, control de la calidad e inocuidad Se realiza en Procesamiento, control de la calidad e inocuidad Se realiza en Comercializacion, Planes de muestreo procedimientos laboratorios Especificaciones Garantizando Resultados confiables, Fabrica de alimento Debe contar Aseguramiento de la calidad, Especificaciones Necesarias para Aceptar, Aseguramiento de la calidad Aspectos a tener encuenta Especificaciones, Documentacion sobre Procesos, Especificaciones Sobre Producto terminado, control de la calidad e inocuidad Se realiza en Envase, Documentacion Como Manuales, Sistemas de control Toda Fabrica de alimento, Documentacion sobre La platan, Especificaciones Necesarias para Liberar, Sistenas de calidad Aspectos a tener encuenta Planes de muestreo procedimientos laboratorios Especificaciones, control de la calidad e inocuidad Se realiza en Fabricacion, Aseguramiento de la calidad Aspectos a tener encuenta Planes de muestreo procedimientos laboratorios Especificaciones, control de la calidad e inocuidad Se realiza en Almacenamiento, Fabrica de alimento Deben tener Laboratorios de prueba y ensayo, Documentacion Como Guias, ASEGURAMIENTO Y CONTROL DE LA CALIDAD se compone de Sistemas de control