WARNING:
JavaScript is turned OFF. None of the links on this concept map will
work until it is reactivated.
If you need help turning JavaScript On, click here.
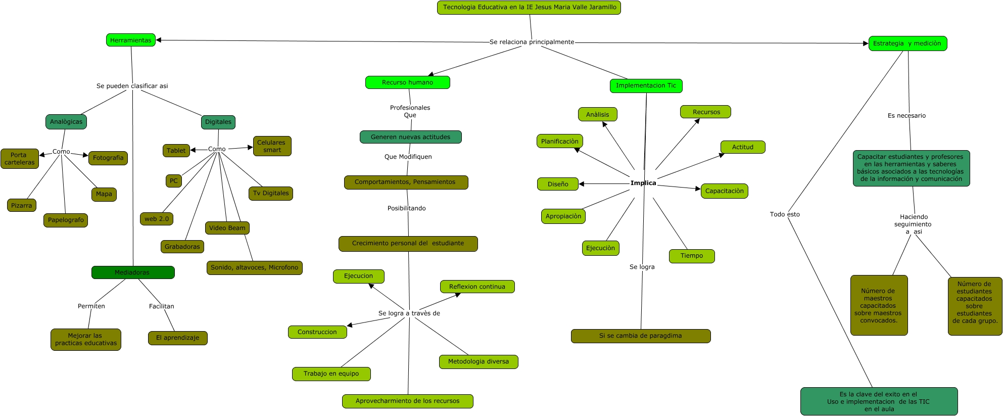
Este Cmap, tiene información relacionada con: USO DE LAS TIC EN IE JMVJ, Herramientas Se pueden clasificar asi Analògicas, Capacitar estudiantes y profesores en las herramientas y saberes básicos asociados a las tecnologías de la información y comunicación Haciendo seguimiento a asi Número de estudiantes capacitados sobre estudiantes de cada grupo., Mediadoras Permiten Mejorar las practicas educativas, Implementacion Tic Implica Capacitaciòn, Analògicas Como Papelografo, Mediadoras Facilitan El aprendizaje, Analògicas Como Pizarra, Implementacion Tic Implica Planificaciòn, Implementacion Tic Se logra Si se cambia de paragdima, Digitales Como Celulares smart, Recurso humano Profesionales Que Generen nuevas actitudes, Crecimiento personal del estudiante Se logra a travès de Construccion, Digitales Como Grabadoras, Implementacion Tic Implica Recursos, Generen nuevas actitudes Que Modifiquen Comportamientos, Pensamientos, Tecnologia Educativa en la IE Jesus Maria Valle Jaramillo Se relaciona principalmente Herramientas, Estrategia y mediciòn Todo esto Es la clave del exito en el Uso e implementacion de las TIC en el aula, Comportamientos, Pensamientos Posibilitando Crecimiento personal del estudiante, Implementacion Tic Implica Tiempo, Crecimiento personal del estudiante Se logra a travès de Aprovecharmiento de los recursos