WARNING:
JavaScript is turned OFF. None of the links on this concept map will
work until it is reactivated.
If you need help turning JavaScript On, click here.
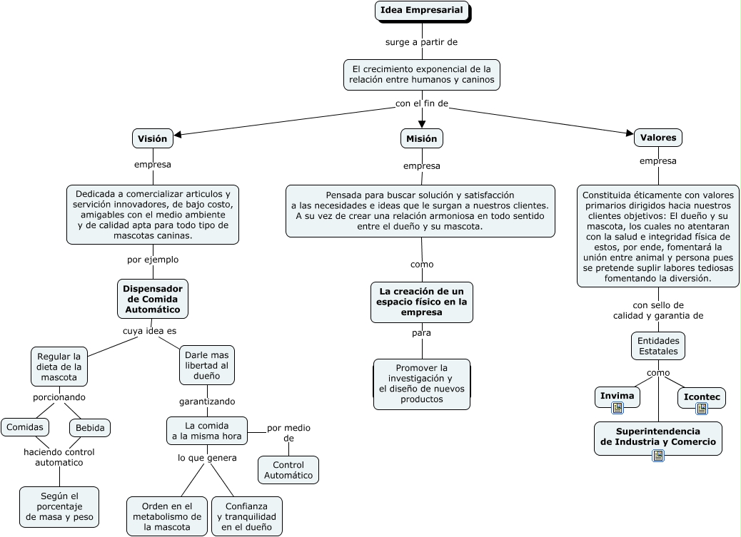
Este Cmap, tiene información relacionada con: Empresa Canina, Comidas haciendo control automatico Según el porcentaje de masa y peso, Darle mas libertad al dueño garantizando La comida a la misma hora, Entidades Estatales como Superintendencia de Industria y Comercio, La comida a la misma hora lo que genera Orden en el metabolismo de la mascota, El crecimiento exponencial de la relación entre humanos y caninos con el fin de Visión, La creación de un espacio físico en la empresa para Atender solictudes y necesidades de nuestros clientes, Idea Empresarial surge a partir de El crecimiento exponencial de la relación entre humanos y caninos, Bebida haciendo control automatico Según el porcentaje de masa y peso, Visión empresa Dedicada a comercializar articulos y servición innovadores, de bajo costo, amigables con el medio ambiente y de calidad apta para todo tipo de mascotas caninas., Regular la dieta de la mascota porcionando Bebida, La creación de un espacio físico en la empresa para Promover la investigación y el diseño de nuevos productos, Entidades Estatales como Icontec, Dispensador de Comida Automático cuya idea es Regular la dieta de la mascota, Regular la dieta de la mascota porcionando Comidas, El crecimiento exponencial de la relación entre humanos y caninos con el fin de Misión, Dedicada a comercializar articulos y servición innovadores, de bajo costo, amigables con el medio ambiente y de calidad apta para todo tipo de mascotas caninas. por ejemplo Dispensador de Comida Automático, La comida a la misma hora lo que genera Confianza y tranquilidad en el dueño, Pensada para buscar solución y satisfacción a las necesidades e ideas que le surgan a nuestros clientes. A su vez de crear una relación armoniosa en todo sentido entre el dueño y su mascota. como La creación de un espacio físico en la empresa, Entidades Estatales como Invima, Misión empresa Pensada para buscar solución y satisfacción a las necesidades e ideas que le surgan a nuestros clientes. A su vez de crear una relación armoniosa en todo sentido entre el dueño y su mascota.