WARNING:
JavaScript is turned OFF. None of the links on this concept map will
work until it is reactivated.
If you need help turning JavaScript On, click here.
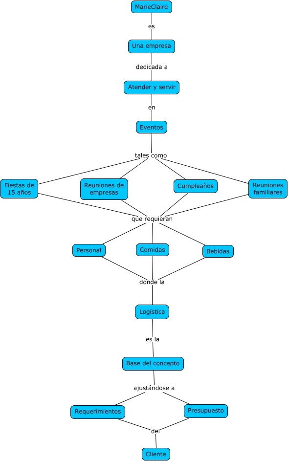
Este Cmap, tiene información relacionada con: Empresa María Clara, Eventos tales como Reuniones de empresas, Fiestas de 15 años que requieran Comidas, Logística es la Base del concepto, Reuniones familiares que requieran Comidas, Fiestas de 15 años que requieran Bebidas, Cumpleaños que requieran Personal, Eventos tales como Cumpleaños, Reuniones de empresas que requieran Bebidas, Bebidas donde la Logística, Personal donde la Logística, Cumpleaños que requieran Bebidas, Reuniones de empresas que requieran Comidas, Reuniones familiares que requieran Bebidas, Comidas donde la Logística, Requerimientos del Cliente, Base del concepto ajustándose a Presupuesto, Presupuesto del Cliente, Cumpleaños que requieran Comidas, MarieClaire es Una empresa, Base del concepto ajustándose a Requerimientos