WARNING:
JavaScript is turned OFF. None of the links on this concept map will
work until it is reactivated.
If you need help turning JavaScript On, click here.
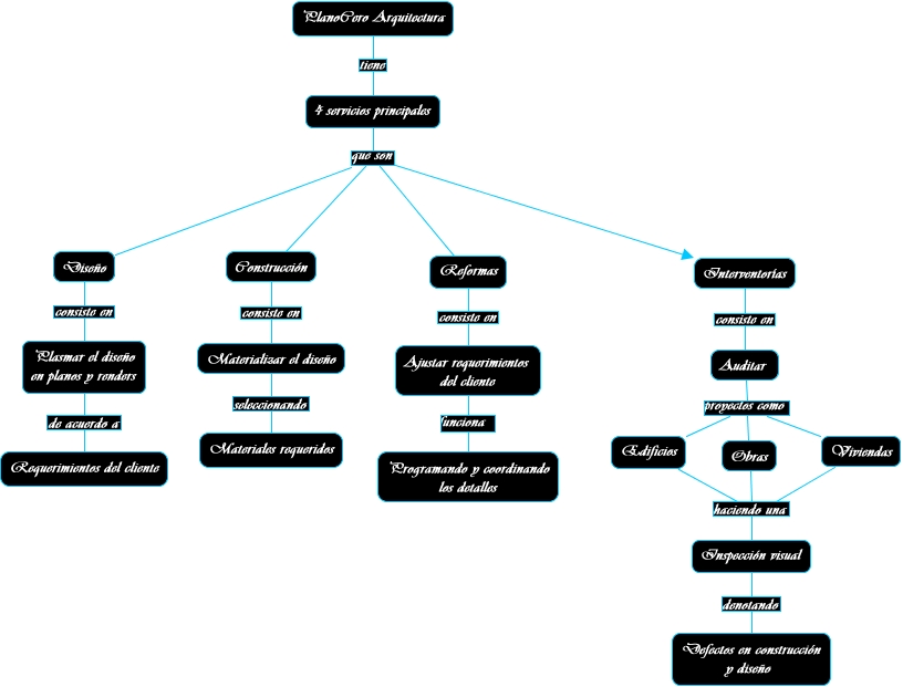
Este Cmap, tiene información relacionada con: PlanoCero Andres, Reformas consiste en Ajustar requerimientos del cliente, 4 servicios principales que son Diseño, Auditar proyectos como Viviendas, Plasmar el diseño en planos y renders de acuerdo a Requerimientos del cliente, Obras haciendo una Inspección visual, Construcción consiste en Materializar el diseño, Auditar proyectos como Obras, Edificios haciendo una Inspección visual, Auditar proyectos como Edificios, 4 servicios principales que son Reformas, Materializar el diseño seleccionando Materiales requeridos, 4 servicios principales que son Interventorías, Viviendas haciendo una Inspección visual, Ajustar requerimientos del cliente funciona Programando y coordinando los detalles, PlanoCero Arquitectura tiene 4 servicios principales, Diseño consiste en Plasmar el diseño en planos y renders, 4 servicios principales que son Construcción, Interventorías consiste en Auditar, Inspección visual denotando Defectos en construcción y diseño