WARNING:
JavaScript is turned OFF. None of the links on this concept map will
work until it is reactivated.
If you need help turning JavaScript On, click here.
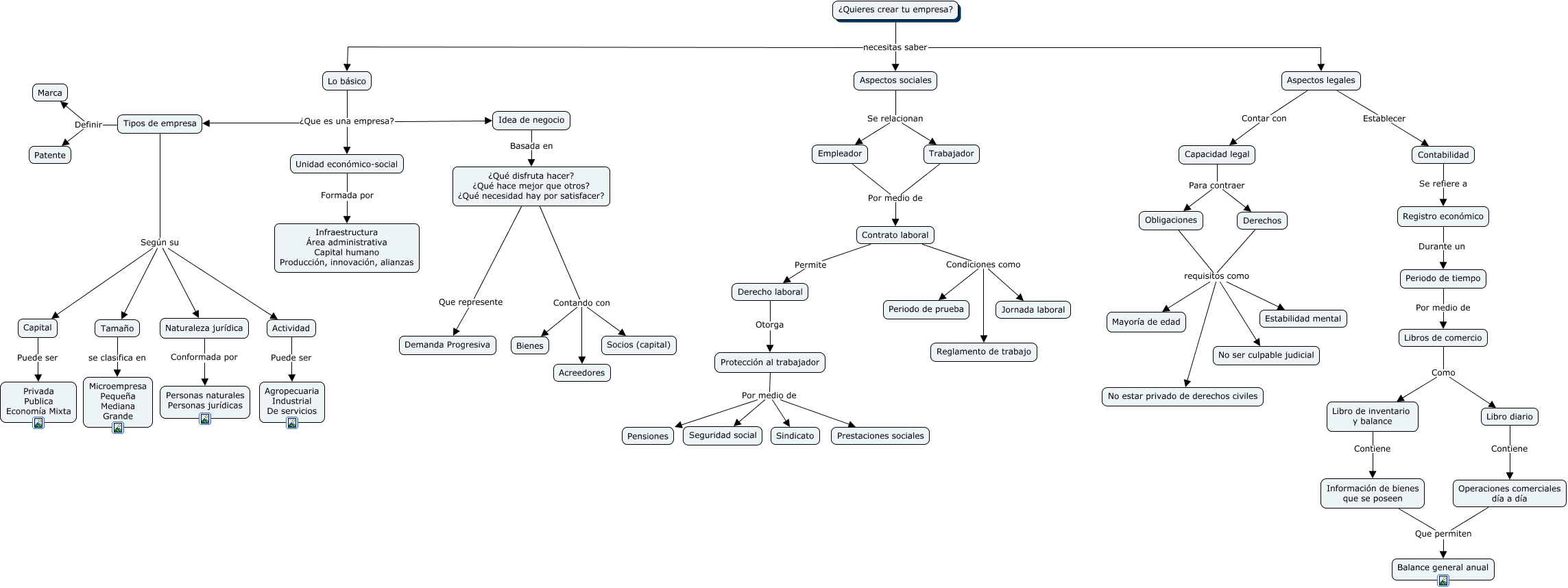
Este Cmap, tiene información relacionada con: Conceptos vistos, Derechos requisitos como No ser culpable judicial, ¿Quieres crear tu empresa? necesitas saber Aspectos legales, Libros de comercio Como Libro de inventario y balance, Obligaciones requisitos como No estar privado de derechos civiles, Obligaciones requisitos como No ser culpable judicial, Capacidad legal Para contraer Obligaciones, Libro diario Contiene Operaciones comerciales día a día, Aspectos sociales Se relacionan Empleador, Registro económico Durante un Periodo de tiempo, Empleador Por medio de Contrato laboral, Contrato laboral Condiciones como Jornada laboral, Obligaciones requisitos como Estabilidad mental, Derechos requisitos como Estabilidad mental, Contrato laboral Condiciones como Periodo de prueba, Información de bienes que se poseen Que permiten Balance general anual, Derecho laboral Otorga Protección al trabajador, Naturaleza jurídica Conformada por Personas naturales Personas jurídicas, ¿Qué disfruta hacer? ¿Qué hace mejor que otros? ¿Qué necesidad hay por satisfacer? Contando con Bienes, Actividad Puede ser Agropecuaria Industrial De servicios, Operaciones comerciales día a día Que permiten Balance general anual