WARNING:
JavaScript is turned OFF. None of the links on this concept map will
work until it is reactivated.
If you need help turning JavaScript On, click here.
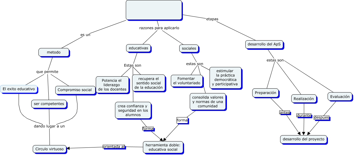
Este Cmap, tiene información relacionada con: Los Mapas Conceptuales, etapas desarrollo del ApS, consolida valores y normas de una comunidad forma herramienta doble: educativa social, educativas Estas son Potencia el liderazgo de los docentes, Fomentar el voluntariado estas son estimular la práctica democrática y participativa, razones para aplicarlo sociales, es un metodo, El exito educativo dando lugar a un Circulo virtuoso, desarrollo del ApS estas son Preparación, metodo que permite Compromiso social, Evaluación estas son Realización, sociales estas son estimular la práctica democrática y participativa, Compromiso social dando lugar a un Circulo virtuoso, Realización durante desarrollo del proyecto, herramienta doble: educativa social orientada al Circulo virtuoso, crea confianza y seguridad en los alumnos Estas son Potencia el liderazgo de los docentes, desarrollo del ApS estas son Realización, Preparación antes desarrollo del proyecto, razones para aplicarlo educativas, metodo que permite El exito educativo, metodo que permite ser competentes