Warning:
JavaScript is turned OFF. None of the links on this page will work until it is reactivated.
If you need help turning JavaScript On, click here.
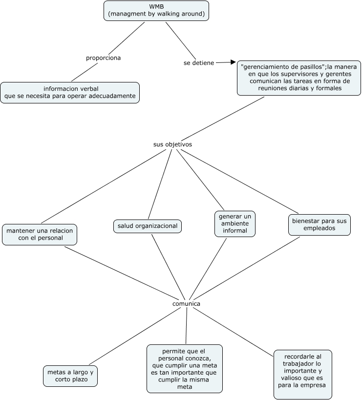
Este mapa conceptual tiene información relacionada a: mbwa, salud organizacional comunica metas a largo y corto plazo, salud organizacional comunica recordarle al trabajador lo importante y valioso que es para la empresa, mantener una relacion con el personal comunica metas a largo y corto plazo, bienestar para sus empleados comunica metas a largo y corto plazo, bienestar para sus empleados comunica recordarle al trabajador lo importante y valioso que es para la empresa, mantener una relacion con el personal comunica permite que el personal conozca, que cumplir una meta es tan importante que cumplir la misma meta, mantener una relacion con el personal comunica recordarle al trabajador lo importante y valioso que es para la empresa, generar un ambiente informal comunica recordarle al trabajador lo importante y valioso que es para la empresa, "gerenciamiento de pasillos";la manera en que los supervisores y gerentes comunican las tareas en forma de reuniones diarias y formales sus objetivos mantener una relacion con el personal, "gerenciamiento de pasillos";la manera en que los supervisores y gerentes comunican las tareas en forma de reuniones diarias y formales sus objetivos salud organizacional, "gerenciamiento de pasillos";la manera en que los supervisores y gerentes comunican las tareas en forma de reuniones diarias y formales sus objetivos bienestar para sus empleados, "gerenciamiento de pasillos";la manera en que los supervisores y gerentes comunican las tareas en forma de reuniones diarias y formales sus objetivos generar un ambiente informal, generar un ambiente informal comunica metas a largo y corto plazo, WMB (managment by walking around) se detiene "gerenciamiento de pasillos";la manera en que los supervisores y gerentes comunican las tareas en forma de reuniones diarias y formales, salud organizacional comunica permite que el personal conozca, que cumplir una meta es tan importante que cumplir la misma meta, bienestar para sus empleados comunica permite que el personal conozca, que cumplir una meta es tan importante que cumplir la misma meta, generar un ambiente informal comunica permite que el personal conozca, que cumplir una meta es tan importante que cumplir la misma meta, WMB (managment by walking around) proporciona informacion verbal que se necesita para operar adecuadamente