WARNING:
JavaScript is turned OFF. None of the links on this concept map will
work until it is reactivated.
If you need help turning JavaScript On, click here.
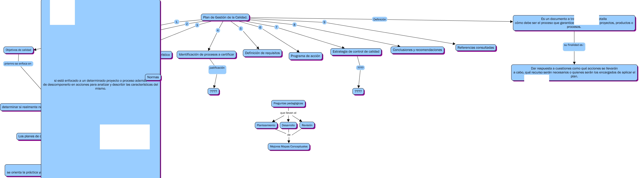
Este Cmap, tiene información relacionada con: Mapas conceptuales, Plan de Gestión de la Calidad. 9 Referencias consultadas, Es un documento a través del que se detalla cómo debe ser el proceso que garantice la calidad de los proyectos, productos o procesos. su finalidad es : Dar respuesta a cuestiones como qué acciones se llevarán a cabo, qué recurso serán necesarios o quienes serán los encargados de aplicar el plan., certificaciones aplicables a la propuesta del producto turístico ???? estándares, Alcance define si está enfocado a un determinado proyecto o proceso además de descomponerlo en acciones para analizar y describir las características del mismo., Plan de Gestión de la Calidad. 4 Identificación de procesos a certificar, Preguntas pedagógicas que llevan al Revisión, determinar si realmente necesita desarrollar un plan de calidad y por qué. además Los planes de calidad sirven como referente directo, Planteamiento de Mejores Mapas Conceptuales, Plan de Gestión de la Calidad. 1. Objetivos de calidad, Objetivos de calidad priemro se enfoca en determinar si realmente necesita desarrollar un plan de calidad y por qué., Preguntas pedagógicas que llevan al Planteamiento, Revisión de Mejores Mapas Conceptuales, certificaciones aplicables a la propuesta del producto turístico ???? Normas, Preguntas pedagógicas que llevan al Desarrollo, Plan de Gestión de la Calidad. 3 certificaciones aplicables a la propuesta del producto turístico, Plan de Gestión de la Calidad. 8 Conclusiones y recomendaciones, Plan de Gestión de la Calidad. 5 Definición de requisitos, Plan de Gestión de la Calidad. 2 Alcance, Plan de Gestión de la Calidad. 6 Programa de acción, Identificación de procesos a certificar justificación ????