Warning:
JavaScript is turned OFF. None of the links on this page will work until it is reactivated.
If you need help turning JavaScript On, click here.
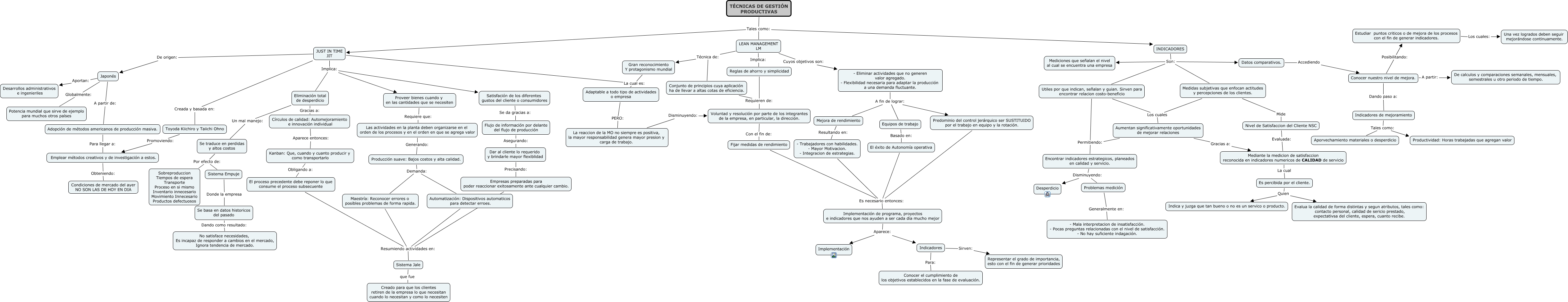
Este Cmap, tiene información relacionada con: TECNICAS DE GESTION PRODUCTIVAS, Es percibida por el cliente. Quien Indica y juzga que tan bueno o no es un servico o producto., Se traduce en perdidas y altos costos Por efecto de: Sobreproduccion Tiempos de espera Transporte Proceso en si mismo Inventario innecesario Movimiento Innecesario Productos defectuosos, INDICADORES Son: Utiles por que indican, señalan y guian. Sirven para encontrar relacion costo-beneficio, Eliminación total de desperdicio Gracias a: Círculos de calidad: Automejoramiento e innovación individual, La reaccion de la MO no siempre es positiva, la mayor responsabilidad genera mayor presion y carga de trabajo. Disminuyendo: Voluntad y resolución por parte de los integrantes de la empresa, en particular, la dirección., Aumentan significativamente oportunidades de mejorar relaciones Permitiendo: Encontrar indicadores estrategicos, planeados en calidad y servicio., Proveer bienes cuando y en las cantidades que se necesiten Requiere que: Las actividades en la planta deben organizarse en el orden de los procesos y en el orden en que se agrega valor, Equipos de trabajo Basado en: El éxito de Autonomía operativa, Gran reconocimiento Y protagonismo mundial La cual es: Adaptable a todo tipo de actividades o empresa, JUST IN TIME JIT Implica: Eliminación total de desperdicio, Sistema Jale que fue Creado para que los clientes retiren de la empresa lo que necesitan cuando lo necesitan y como lo necesiten, Kanban: Que, cuando y cuanto producir y como transportarlo Obligando a: El proceso precedente debe reponer lo que consume el proceso subsecuente, Japonés Aportan: Desarrollos administrativos e ingenieriles, LEAN MANAGEMENT LM Técnica de: Conjunto de principios cuya aplicación ha de llevar a altas cotas de eficiencia., Implementación de programa, proyectos e indicadores que nos ayuden a ser cada día mucho mejor Aparece: Indicadores, Sistema Empuje Donde la empresa Se basa en datos historicos del pasado, Flujo de información por delante del flujo de producción Asegurando: Dar al cliente lo requerido y brindarle mayor flexiblidad, Automatización: Dispositivos automaticos para detectar erroes. Resumiendo actividades en: Sistema Jale, Problemas medición Generalmente en: - Mala interpretacion de insatisfacción. - Pocas preguntas relacionadas con el nivel de satisfacción. - No hay suficiente indagación., Se basa en datos historicos del pasado Dando como resultado: No satisface necesidades, Es incapaz de responder a cambios en el mercado, Ignora tendencia de mercado.