WARNING:
JavaScript is turned OFF. None of the links on this concept map will
work until it is reactivated.
If you need help turning JavaScript On, click here.
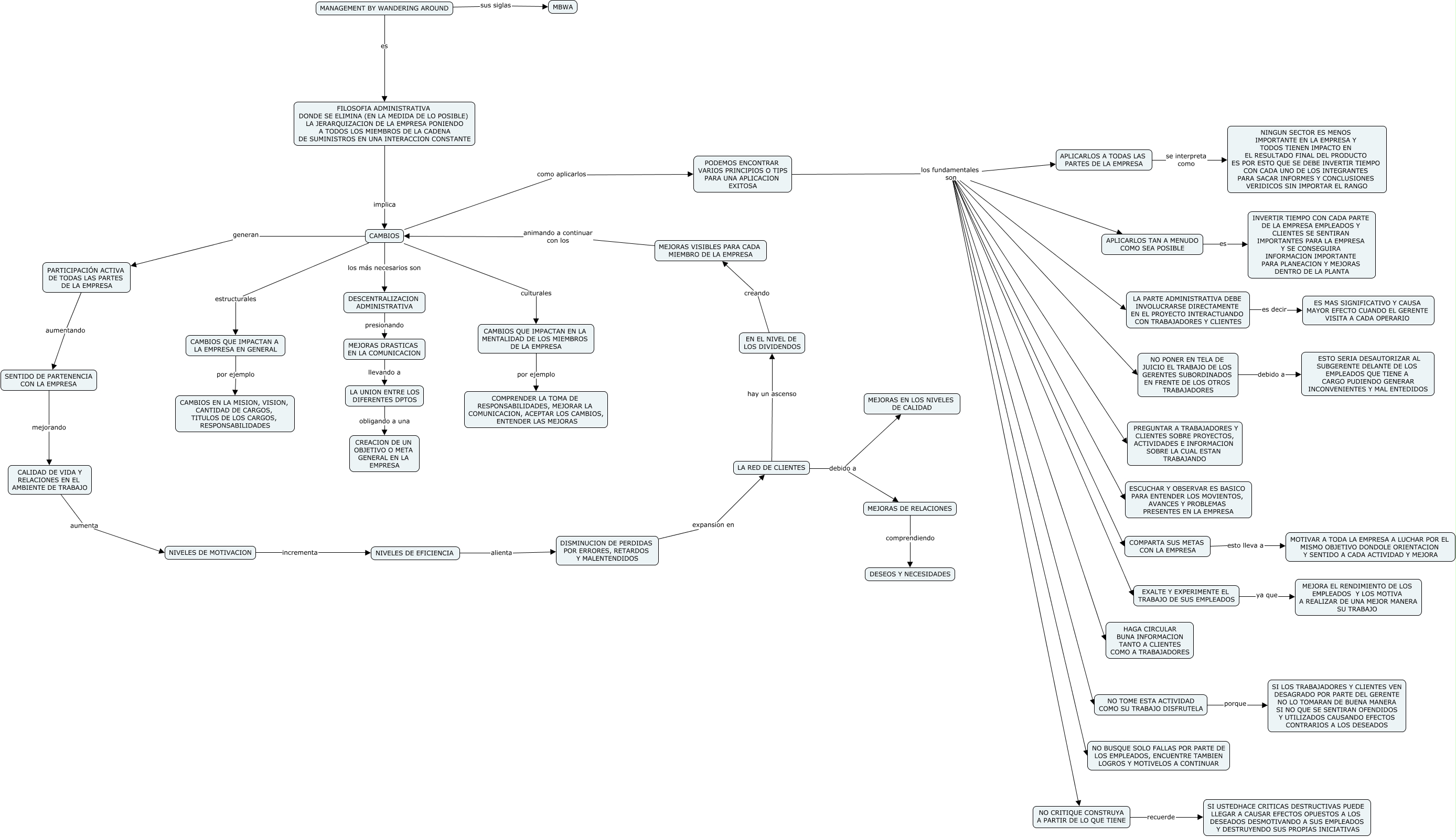
Este Cmap, tiene información relacionada con: MBWA, PODEMOS ENCONTRAR VARIOS PRINCIPIOS O TIPS PARA UNA APLICACION EXITOSA los fundamentales son NO TOME ESTA ACTIVIDAD COMO SU TRABAJO DISFRUTELA, PODEMOS ENCONTRAR VARIOS PRINCIPIOS O TIPS PARA UNA APLICACION EXITOSA los fundamentales son COMPARTA SUS METAS CON LA EMPRESA, PARTICIPACIÓN ACTIVA DE TODAS LAS PARTES DE LA EMPRESA aumentando SENTIDO DE PARTENENCIA CON LA EMPRESA, FILOSOFIA ADMINISTRATIVA DONDE SE ELIMINA (EN LA MEDIDA DE LO POSIBLE) LA JERARQUIZACION DE LA EMPRESA PONIENDO A TODOS LOS MIEMBROS DE LA CADENA DE SUMINISTROS EN UNA INTERACCION CONSTANTE implica CAMBIOS, DESCENTRALIZACION ADMINISTRATIVA presionando MEJORAS DRASTICAS EN LA COMUNICACION, NIVELES DE MOTIVACION incrementa NIVELES DE EFICIENCIA, PODEMOS ENCONTRAR VARIOS PRINCIPIOS O TIPS PARA UNA APLICACION EXITOSA los fundamentales son APLICARLOS A TODAS LAS PARTES DE LA EMPRESA, CAMBIOS los más necesarios son DESCENTRALIZACION ADMINISTRATIVA, CAMBIOS como aplicarlos PODEMOS ENCONTRAR VARIOS PRINCIPIOS O TIPS PARA UNA APLICACION EXITOSA, CAMBIOS generan PARTICIPACIÓN ACTIVA DE TODAS LAS PARTES DE LA EMPRESA, PODEMOS ENCONTRAR VARIOS PRINCIPIOS O TIPS PARA UNA APLICACION EXITOSA los fundamentales son NO PONER EN TELA DE JUICIO EL TRABAJO DE LOS GERENTES SUBORDINADOS EN FRENTE DE LOS OTROS TRABAJADORES, CALIDAD DE VIDA Y RELACIONES EN EL AMBIENTE DE TRABAJO aumenta NIVELES DE MOTIVACION, LA RED DE CLIENTES debido a MEJORAS DE RELACIONES, MEJORAS DRASTICAS EN LA COMUNICACION llevando a LA UNION ENTRE LOS DIFERENTES DPTOS, MANAGEMENT BY WANDERING AROUND es FILOSOFIA ADMINISTRATIVA DONDE SE ELIMINA (EN LA MEDIDA DE LO POSIBLE) LA JERARQUIZACION DE LA EMPRESA PONIENDO A TODOS LOS MIEMBROS DE LA CADENA DE SUMINISTROS EN UNA INTERACCION CONSTANTE, MANAGEMENT BY WANDERING AROUND sus siglas MBWA, LA RED DE CLIENTES hay un ascenso EN EL NIVEL DE LOS DIVIDENDOS, CAMBIOS estructurales CAMBIOS QUE IMPACTAN A LA EMPRESA EN GENERAL, APLICARLOS A TODAS LAS PARTES DE LA EMPRESA se interpreta como NINGUN SECTOR ES MENOS IMPORTANTE EN LA EMPRESA Y TODOS TIENEN IMPACTO EN EL RESULTADO FINAL DEL PRODUCTO ES POR ESTO QUE SE DEBE INVERTIR TIEMPO CON CADA UNO DE LOS INTEGRANTES PARA SACAR INFORMES Y CONCLUSIONES VERIDICOS SIN IMPORTAR EL RANGO, CAMBIOS culturales CAMBIOS QUE IMPACTAN EN LA MENTALIDAD DE LOS MIEMBROS DE LA EMPRESA