WARNING:
JavaScript is turned OFF. None of the links on this concept map will
work until it is reactivated.
If you need help turning JavaScript On, click here.
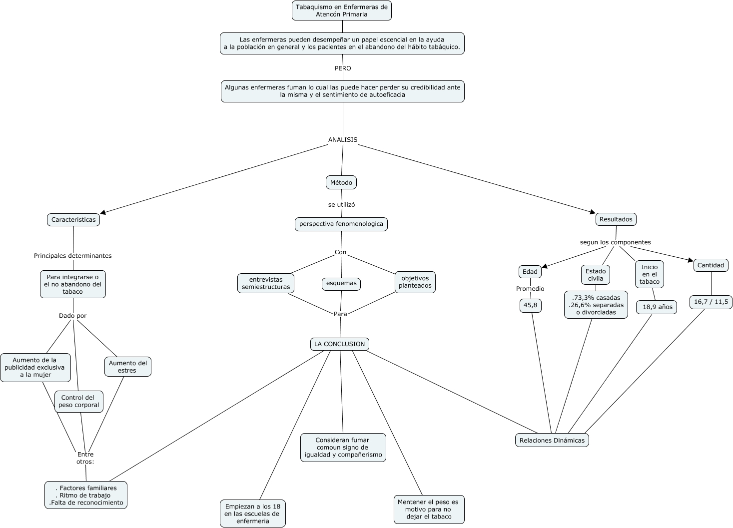
Este Cmap, tiene información relacionada con: mapas conceptuales santiago, Empiezan a los 18 en las escuelas de enfermeria ???? LA CONCLUSION, Algunas enfermeras fuman lo cual las puede hacer perder su credibilidad ante la misma y el sentimiento de autoeficacia ANALISIS Método, Inicio en el tabaco segun los componentes Cantidad, Las enfermeras pueden desempeñar un papel escencial en la ayuda a la población en general y los pacientes en el abandono del hábito tabáquico. PERO Algunas enfermeras fuman lo cual las puede hacer perder su credibilidad ante la misma y el sentimiento de autoeficacia, perspectiva fenomenologica Con esquemas, Estado civila ???? .73,3% casadas .26,6% separadas o divorciadas, Cantidad ???? 16,7 / 11,5, 45,8 ???? Relaciones Dinámicas, . Factores familiares . Ritmo de trabajo .Falta de reconocimiento ???? LA CONCLUSION, Resultados segun los componentes Estado civila, 18,9 años ???? Relaciones Dinámicas, Relaciones Dinámicas ???? LA CONCLUSION, objetivos planteados Para LA CONCLUSION, Aumento del estres Entre otros: . Factores familiares . Ritmo de trabajo .Falta de reconocimiento, Tabaquismo en Enfermeras de Atencón Primaria PROPÓSITO Las enfermeras pueden desempeñar un papel escencial en la ayuda a la población en general y los pacientes en el abandono del hábito tabáquico., Método se utilizó perspectiva fenomenologica, Resultados segun los componentes Edad, esquemas Para LA CONCLUSION, Algunas enfermeras fuman lo cual las puede hacer perder su credibilidad ante la misma y el sentimiento de autoeficacia ANALISIS Caracteristicas, perspectiva fenomenologica Con entrevistas semiestructuras