Warning:
JavaScript is turned OFF. None of the links on this page will work until it is reactivated.
If you need help turning JavaScript On, click here.
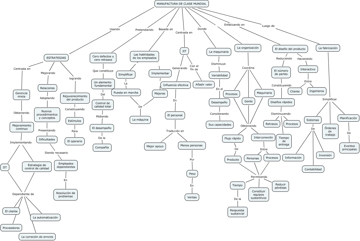
Este Cmap, tiene información relacionada con: Manufactura de clase mundial, Planificación De Eventos principales, Estrategia de control de calidad Dependiente de La correción de errores, Mejoras De La máquina, Producto Permitiendo Reducir pérdidas, La maquinaria Disminuye Variabilidad, La fabricación Simplificar Órdenes de trabajo, Mejoramiento continuo Implementando Estrategia de control de calidad, Diseños rápidos Disminuyendo Tiempo de entrega, La fabricación Simplificar Planificación, Implementar Mejoras, Procesos Permitiendo Reducir pérdidas, Un elemento fundamental Del Control de calidad total, El diseño del producto Reduciendo El número de partes, Control de calidad total Midiendo El desempeño, Producto Permitiendo Tiempo, La organización Coordina Gente, Personas Permitiendo Constituir equipos sustantivos, Maquinaria Obteniendo Flujo rápido, Menos personas Por Peso, La fabricación Simplificar Sistemas