WARNING:
JavaScript is turned OFF. None of the links on this concept map will
work until it is reactivated.
If you need help turning JavaScript On, click here.
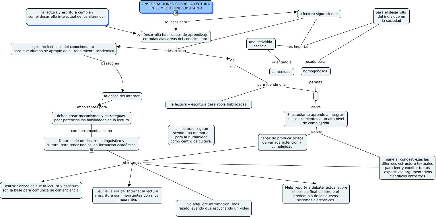
Este Cmap, tiene información relacionada con: Mapas conceptuales, manejar condestrezas las diferntes estructura textuales para leer y excribir textos expositivos,argumentativos cientificos entre tros el internet Leu: el la era del Internet la lectura y escritura son importantes don muy imporantes, a lectura sigue siendo es important una actividda esencial, a lectura sigue siendo desarrollan ejes intelectuales del conocimoento para que alumno se apropie de su rendimiento academico, permitiendo una, deben crear mecanismos y estrateguas paar potencias las habilidades de la lectura con herramientas como Dotarlos de un desarrollo linguistico y culrural para tener una solida formación académica., Dotarlos de un desarrollo linguistico y culrural para tener una solida formación académica. el internet Melo:reporte a debate actual sobre el posible final de libro e el predominio de los nuevos sistemas electronicos., permitiendo una la lectura y escritura desarroola habilidades, la lectura y escritura cumplen con el desarrollo intelectual de los alumnos. ???? Desarrolla habiliddaes de aprendizaje en todas alas areas del conocimiento., a lectura sigue siendo desarrollan, Dotarlos de un desarrollo linguistico y culrural para tener una solida formación académica. el internet Beatriz Sarlo:diec que la lectura y escritura son la base para comunicarse con eficiencia., ejes intelectuales del conocimoento para que alumno se apropie de su rendimiento academico basado en la epoca del internet, manejar condestrezas las diferntes estructura textuales para leer y excribir textos expositivos,argumentativos cientificos entre tros el internet Beatriz Sarlo:diec que la lectura y escritura son la base para comunicarse con eficiencia., El estudiante aprende a integrar sus conocimientos a un alto nivel de complejidda siendo manejar condestrezas las diferntes estructura textuales para leer y excribir textos expositivos,argumentativos cientificos entre tros, la epoca del internet importantes para deben crear mecanismos y estrateguas paar potencias las habilidades de la lectura, una actividda esencial orientado a contenidos, para el desarrollo del individuo en la sociedad usado para homogenesos., a lectura sigue siendo es important para el desarrollo del individuo en la sociedad, capaz de producir textos de variada extención y complejidad el internet Leu: el la era del Internet la lectura y escritura son importantes don muy imporantes, Dotarlos de un desarrollo linguistico y culrural para tener una solida formación académica. el internet Leu: el la era del Internet la lectura y escritura son importantes don muy imporantes, Pierre El estudiante aprende a integrar sus conocimientos a un alto nivel de complejidda