Warning:
JavaScript is turned OFF. None of the links on this page will work until it is reactivated.
If you need help turning JavaScript On, click here.
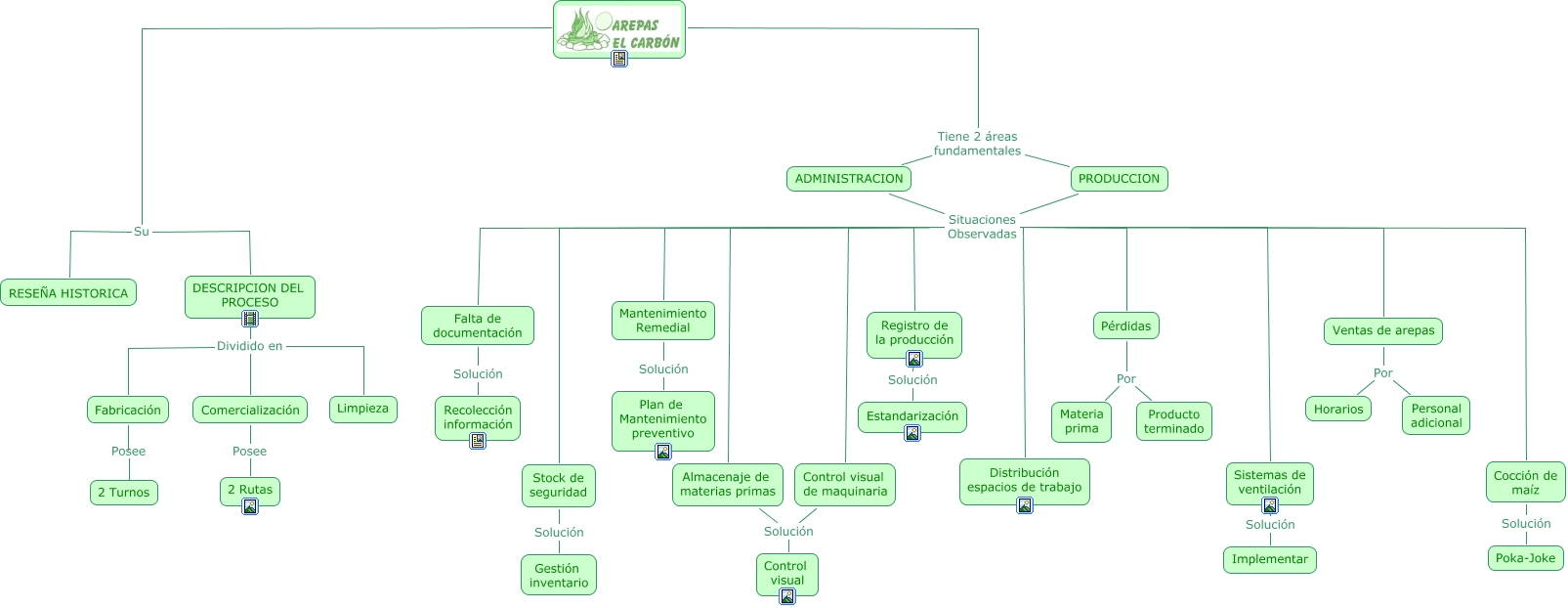
Este Cmap, tiene información relacionada con: AREPAS EL CARBON, ADMINISTRACION Situaciones Observadas Falta de documentación, Cocción de maíz Solución Poka-Joke, ADMINISTRACION Situaciones Observadas Distribución espacios de trabajo, DESCRIPCION DEL PROCESO Dividido en Fabricación, Sistemas de ventilación Solución Implementar, ADMINISTRACION Situaciones Observadas Stock de seguridad, ADMINISTRACION Situaciones Observadas Pérdidas, PRODUCCION Situaciones Observadas Registro de la producción, DESCRIPCION DEL PROCESO Dividido en Comercialización, Almacenaje de materias primas Solución Control visual, PRODUCCION Situaciones Observadas Cocción de maíz, PRODUCCION Situaciones Observadas Ventas de arepas, Pérdidas Por Producto terminado, Comercialización Posee 2 Rutas, ADMINISTRACION Situaciones Observadas Ventas de arepas, PRODUCCION Situaciones Observadas Stock de seguridad, Falta de documentación Solución Recolección información, Su RESEÑA HISTORICA, Tiene 2 áreas fundamentales PRODUCCION, PRODUCCION Situaciones Observadas Pérdidas