Warning:
JavaScript is turned OFF. None of the links on this page will work until it is reactivated.
If you need help turning JavaScript On, click here.
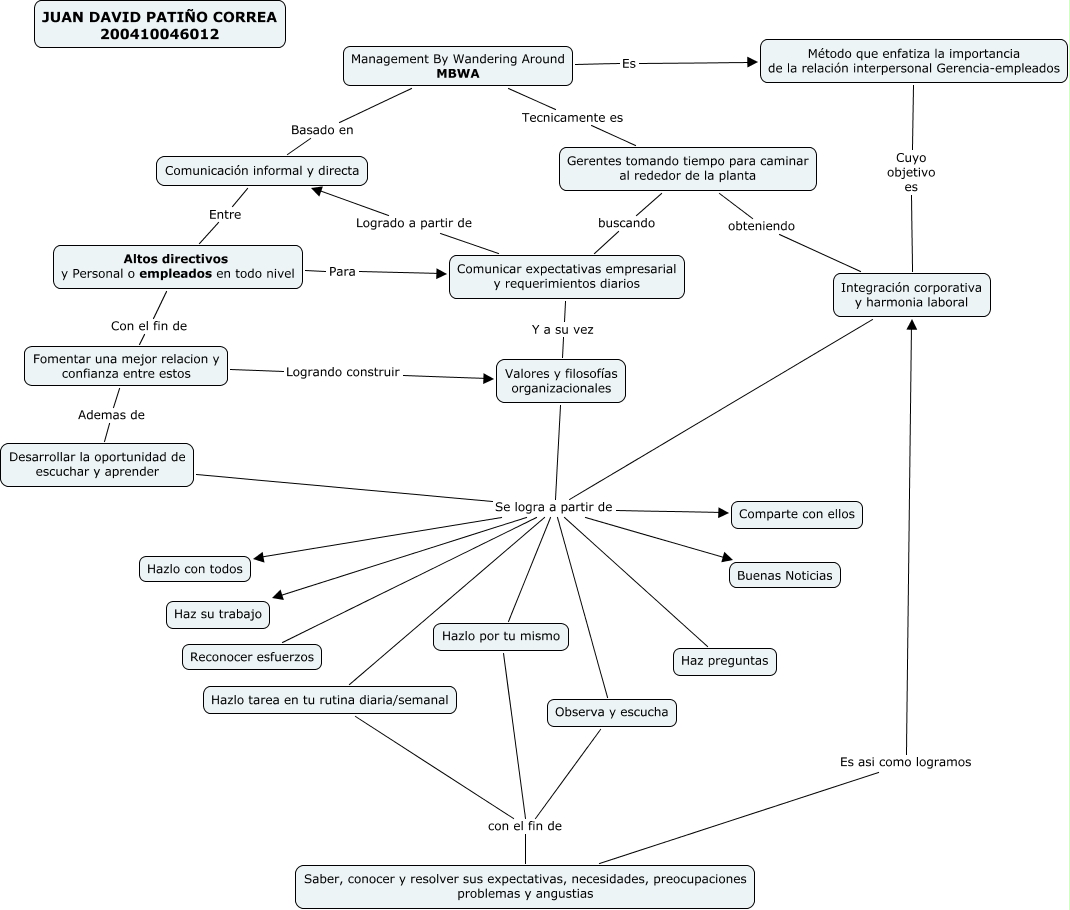
Este Cmap, tiene información relacionada con: MC MBWA, Fomentar una mejor relacion y confianza entre estos Logrando construir Valores y filosofías organizacionales, Desarrollar la oportunidad de escuchar y aprender Se logra a partir de Observa y escucha, Comunicar expectativas empresarial y requerimientos diarios Logrado a partir de Comunicación informal y directa, Saber, conocer y resolver sus expectativas, necesidades, preocupaciones problemas y angustias Es asi como logramos Integración corporativa y harmonia laboral, Integración corporativa y harmonia laboral Se logra a partir de Comparte con ellos, Desarrollar la oportunidad de escuchar y aprender Se logra a partir de Haz su trabajo, Management By Wandering Around MBWA Tecnicamente es Gerentes tomando tiempo para caminar al rededor de la planta, Valores y filosofías organizacionales Se logra a partir de Haz su trabajo, Método que enfatiza la importancia de la relación interpersonal Gerencia-empleados Cuyo objetivo es Integración corporativa y harmonia laboral, Valores y filosofías organizacionales Se logra a partir de Reconocer esfuerzos, Observa y escucha con el fin de Saber, conocer y resolver sus expectativas, necesidades, preocupaciones problemas y angustias, Integración corporativa y harmonia laboral Se logra a partir de Haz preguntas, Integración corporativa y harmonia laboral Se logra a partir de Observa y escucha, Gerentes tomando tiempo para caminar al rededor de la planta buscando Comunicar expectativas empresarial y requerimientos diarios, Hazlo por tu mismo con el fin de Saber, conocer y resolver sus expectativas, necesidades, preocupaciones problemas y angustias, Valores y filosofías organizacionales Se logra a partir de Buenas Noticias, Valores y filosofías organizacionales Se logra a partir de Hazlo por tu mismo, Desarrollar la oportunidad de escuchar y aprender Se logra a partir de Reconocer esfuerzos, Management By Wandering Around MBWA Es Método que enfatiza la importancia de la relación interpersonal Gerencia-empleados, Valores y filosofías organizacionales Se logra a partir de Comparte con ellos