Warning:
JavaScript is turned OFF. None of the links on this page will work until it is reactivated.
If you need help turning JavaScript On, click here.
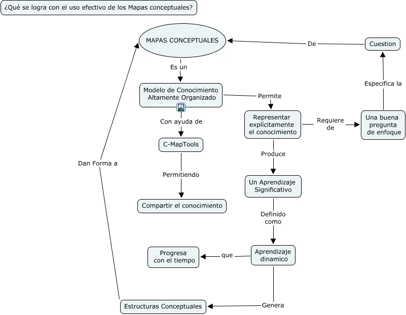
Este mapa conceptual tiene información relacionada a: Mapas Conceptuales, Aprendizaje dinamico Genera Estructuras Conceptuales, Representar explícitamente el conocimiento Produce Un Aprendizaje Significativo, Cuestion De MAPAS CONCEPTUALES, Un Aprendizaje Significativo Definido como Aprendizaje dinamico, Modelo de Conocimiento Altamente Organizado Con ayuda de C-MapTools, C-MapTools Permitiendo Compartir el conocimiento, Una buena pregunta de enfoque Especifica la Cuestion, Representar explícitamente el conocimiento Requiere de Una buena pregunta de enfoque, Aprendizaje dinamico que Progresa con el tiempo, Modelo de Conocimiento Altamente Organizado Permite Representar explícitamente el conocimiento