WARNING:
JavaScript is turned OFF. None of the links on this concept map will
work until it is reactivated.
If you need help turning JavaScript On, click here.
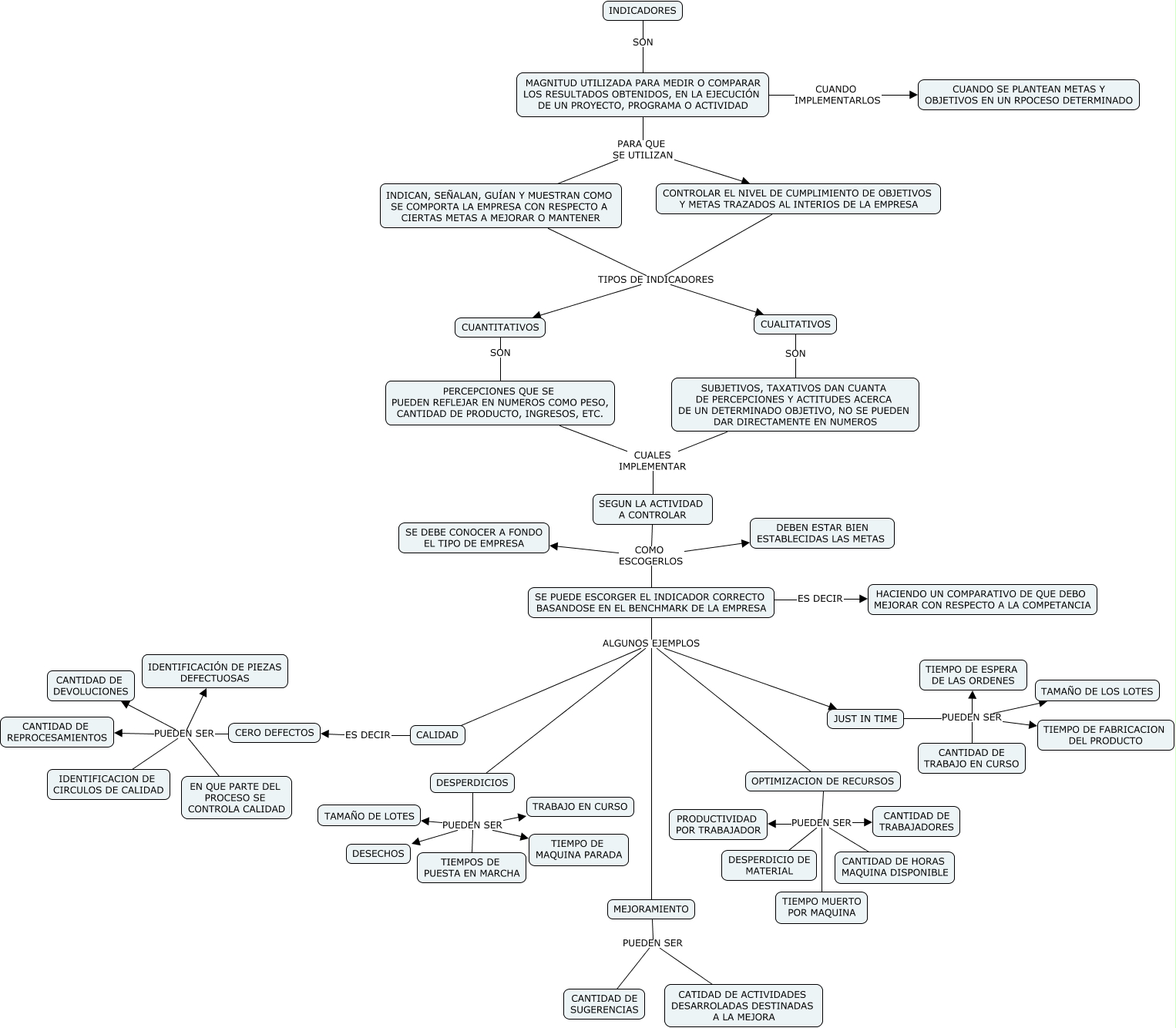
Este Cmap, tiene información relacionada con: INDICADORES, SE PUEDE ESCORGER EL INDICADOR CORRECTO BASANDOSE EN EL BENCHMARK DE LA EMPRESA ES DECIR HACIENDO UN COMPARATIVO DE QUE DEBO MEJORAR CON RESPECTO A LA COMPETANCIA, DESPERDICIOS PUEDEN SER DESECHOS, DESPERDICIOS PUEDEN SER TRABAJO EN CURSO, SEGUN LA ACTIVIDAD A CONTROLAR COMO ESCOGERLOS SE PUEDE ESCORGER EL INDICADOR CORRECTO BASANDOSE EN EL BENCHMARK DE LA EMPRESA, MEJORAMIENTO PUEDEN SER CANTIDAD DE SUGERENCIAS, JUST IN TIME PUEDEN SER TIEMPO DE FABRICACION DEL PRODUCTO, JUST IN TIME PUEDEN SER TIEMPO DE ESPERA DE LAS ORDENES, SE PUEDE ESCORGER EL INDICADOR CORRECTO BASANDOSE EN EL BENCHMARK DE LA EMPRESA ALGUNOS EJEMPLOS OPTIMIZACION DE RECURSOS, CONTROLAR EL NIVEL DE CUMPLIMIENTO DE OBJETIVOS Y METAS TRAZADOS AL INTERIOS DE LA EMPRESA TIPOS DE INDICADORES CUANTITATIVOS, PERCEPCIONES QUE SE PUEDEN REFLEJAR EN NUMEROS COMO PESO, CANTIDAD DE PRODUCTO, INGRESOS, ETC. CUALES IMPLEMENTAR SEGUN LA ACTIVIDAD A CONTROLAR, OPTIMIZACION DE RECURSOS PUEDEN SER CANTIDAD DE TRABAJADORES, INDICAN, SEÑALAN, GUÍAN Y MUESTRAN COMO SE COMPORTA LA EMPRESA CON RESPECTO A CIERTAS METAS A MEJORAR O MANTENER TIPOS DE INDICADORES CUALITATIVOS, CERO DEFECTOS PUEDEN SER EN QUE PARTE DEL PROCESO SE CONTROLA CALIDAD, SE PUEDE ESCORGER EL INDICADOR CORRECTO BASANDOSE EN EL BENCHMARK DE LA EMPRESA ALGUNOS EJEMPLOS DESPERDICIOS, SE PUEDE ESCORGER EL INDICADOR CORRECTO BASANDOSE EN EL BENCHMARK DE LA EMPRESA ALGUNOS EJEMPLOS CALIDAD, SE PUEDE ESCORGER EL INDICADOR CORRECTO BASANDOSE EN EL BENCHMARK DE LA EMPRESA ALGUNOS EJEMPLOS MEJORAMIENTO, SEGUN LA ACTIVIDAD A CONTROLAR COMO ESCOGERLOS DEBEN ESTAR BIEN ESTABLECIDAS LAS METAS, JUST IN TIME PUEDEN SER CANTIDAD DE TRABAJO EN CURSO, MAGNITUD UTILIZADA PARA MEDIR O COMPARAR LOS RESULTADOS OBTENIDOS, EN LA EJECUCIÓN DE UN PROYECTO, PROGRAMA O ACTIVIDAD PARA QUE SE UTILIZAN CONTROLAR EL NIVEL DE CUMPLIMIENTO DE OBJETIVOS Y METAS TRAZADOS AL INTERIOS DE LA EMPRESA, DESPERDICIOS PUEDEN SER TIEMPOS DE PUESTA EN MARCHA