Warning:
JavaScript is turned OFF. None of the links on this page will work until it is reactivated.
If you need help turning JavaScript On, click here.
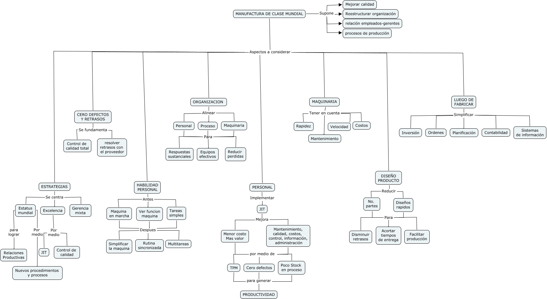
Este Cmap, tiene información relacionada con: WCM, ORGANIZACION Alinear Proceso, HABILIDAD PERSONAL Antes Tareas simples, JIT Mejora Menor costo Mas valor, ESTRATEGIAS Se centra Excelencia, Menor costo Mas valor por medio de Poco Stock en proceso, TPM para generar PRODUCTIVIDAD, MAQUINARIA Tener en cuenta Velocidad, Tareas simples Despues Simplificar la maquina, MANUFACTURA DE CLASE MUNDIAL Aspectos a considerar DISEÑO PRODUCTO, Maquinaria Para Equipos efectivos, LUEGO DE FABRICAR Simplificar Contabilidad, Maquinaria Para Reducir perdidas, DISEÑO PRODUCTO Reducir No. partes, Estatus mundial para lograr Relaciones Productivas, Maquina en marcha Despues Rutina sincronizada, Poco Stock en proceso para generar PRODUCTIVIDAD, Personal Para Reducir perdidas, LUEGO DE FABRICAR Simplificar Sistemas de información, Maquinaria Para Respuestas sustanciales, MANUFACTURA DE CLASE MUNDIAL Supone procesos de producción