Warning:
JavaScript is turned OFF. None of the links on this page will work until it is reactivated.
If you need help turning JavaScript On, click here.
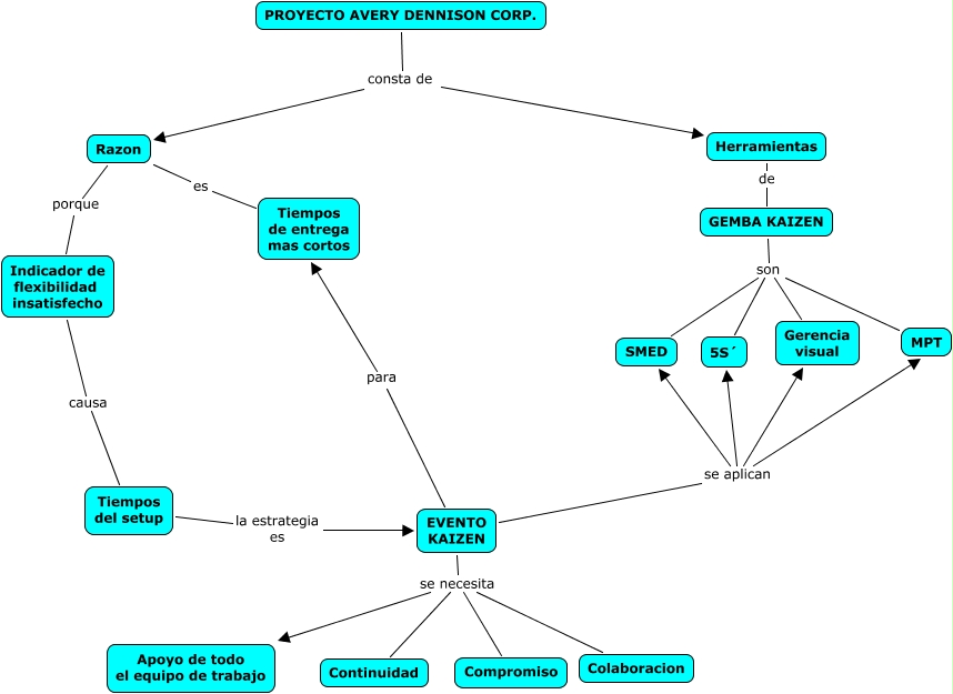
Este Cmap, tiene información relacionada con: AVERY DENNISON CORP, EVENTO KAIZEN se aplican Gerencia visual, EVENTO KAIZEN se necesita Compromiso, EVENTO KAIZEN para Tiempos de entrega mas cortos, EVENTO KAIZEN se aplican MPT, EVENTO KAIZEN se aplican SMED, EVENTO KAIZEN se necesita Continuidad, EVENTO KAIZEN se aplican 5S´, EVENTO KAIZEN se necesita Apoyo de todo el equipo de trabajo, Tiempos del setup la estrategia es EVENTO KAIZEN, Indicador de flexibilidad insatisfecho causa Tiempos del setup, PROYECTO AVERY DENNISON CORP. consta de Razon, PROYECTO AVERY DENNISON CORP. consta de Herramientas, GEMBA KAIZEN son Gerencia visual, Razon porque Indicador de flexibilidad insatisfecho, GEMBA KAIZEN son SMED, EVENTO KAIZEN se necesita Colaboracion, GEMBA KAIZEN son MPT, Razon es Tiempos de entrega mas cortos, GEMBA KAIZEN son 5S´, Herramientas de GEMBA KAIZEN