Warning:
JavaScript is turned OFF. None of the links on this page will work until it is reactivated.
If you need help turning JavaScript On, click here.
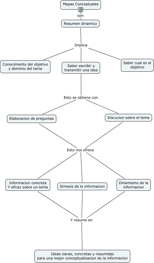
Este mapa conceptual tiene información relacionada a: Julian Cardona Mapas, Dinamismo de la informacion Esto nos ofrece Informacion concreta Y eficaz sobre un tema, Dinamismo de la informacion Y resume en Ideas claras, concretas y resumidas para una mejor conceptualizacion de la informacion, Elaboracion de preguntas Esto nos ofrece Informacion concreta Y eficaz sobre un tema, Mapas Conceptuales son Resumen dinamico, Resumen dinamico Implica Saber escribir y transmitir una idea, Sintesis de la informacion Y resume en Ideas claras, concretas y resumidas para una mejor conceptualizacion de la informacion, Sintesis de la informacion Esto nos ofrece Informacion concreta Y eficaz sobre un tema, Discucion sobre el tema Esto nos ofrece Informacion concreta Y eficaz sobre un tema, Saber escribir y transmitir una idea Esto se obtiene con Discucion sobre el tema, Informacion concreta Y eficaz sobre un tema Y resume en Ideas claras, concretas y resumidas para una mejor conceptualizacion de la informacion, Resumen dinamico Implica Conocimiento del objetivo y dominio del tema, Resumen dinamico Implica Saber cual es el objetivo, Saber escribir y transmitir una idea Esto se obtiene con Elaboracion de preguntas