WARNING:
JavaScript is turned OFF. None of the links on this concept map will
work until it is reactivated.
If you need help turning JavaScript On, click here.
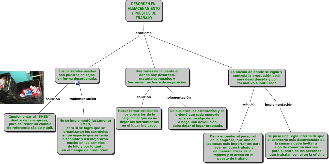
Este Cmap, tiene información relacionada con: DESODEN, DESORDEN EN ALMACENAMIENTO Y PUESTOS DE TRABAJO problema La oficina de donde se vigila y controla la producción está muy desordenada y por tal motivo subutilizada., Los carreteles usados son puestos en cajas en forma desordenada. solución Implementar el “SMED�? dentro de la empresa, para así tener un cambio de referencia rápido y ágil., Los carreteles usados son puestos en cajas en forma desordenada. implementación No se implementó justamente SMED, pero si se logró que se organizaran los carreteles en un espacio que se tenía disponible y así mejoraron mucho en los cambios de hilo y por lo tanto en el tiempo de producción., Hay zonas de la planta en donde hay desorden, materiales regados y herramientas fuera de su posición. solución Hacer tomar conciencia los operarios de lo perjudicial que es no dejar las herramientas en el lugar indicado., La oficina de donde se vigila y controla la producción está muy desordenada y por tal motivo subutilizada. solución Dar a entender al personal de la empresa, que una de las cosas más importantes para hacer un buen trabajo y de manera eficaz es la limpieza y el orden en el puesto de trabajo., Hay zonas de la planta en donde hay desorden, materiales regados y herramientas fuera de su posición. implementación Se pusieron las estanterías y se ordenó que cada operario que saque algo de ahí o haga una devolución, debe dejar el lugar ordenado., DESORDEN EN ALMACENAMIENTO Y PUESTOS DE TRABAJO problema Los carreteles usados son puestos en cajas en forma desordenada., La oficina de donde se vigila y controla la producción está muy desordenada y por tal motivo subutilizada. implementación Se puso una regla interna de que el escritorio más desordenado de la semana debe invitar a algo de comer un viernes para el resto de las personas que trabajan con el en la oficina, DESORDEN EN ALMACENAMIENTO Y PUESTOS DE TRABAJO problema Hay zonas de la planta en donde hay desorden, materiales regados y herramientas fuera de su posición.