Warning:
JavaScript is turned OFF. None of the links on this page will work until it is reactivated.
If you need help turning JavaScript On, click here.
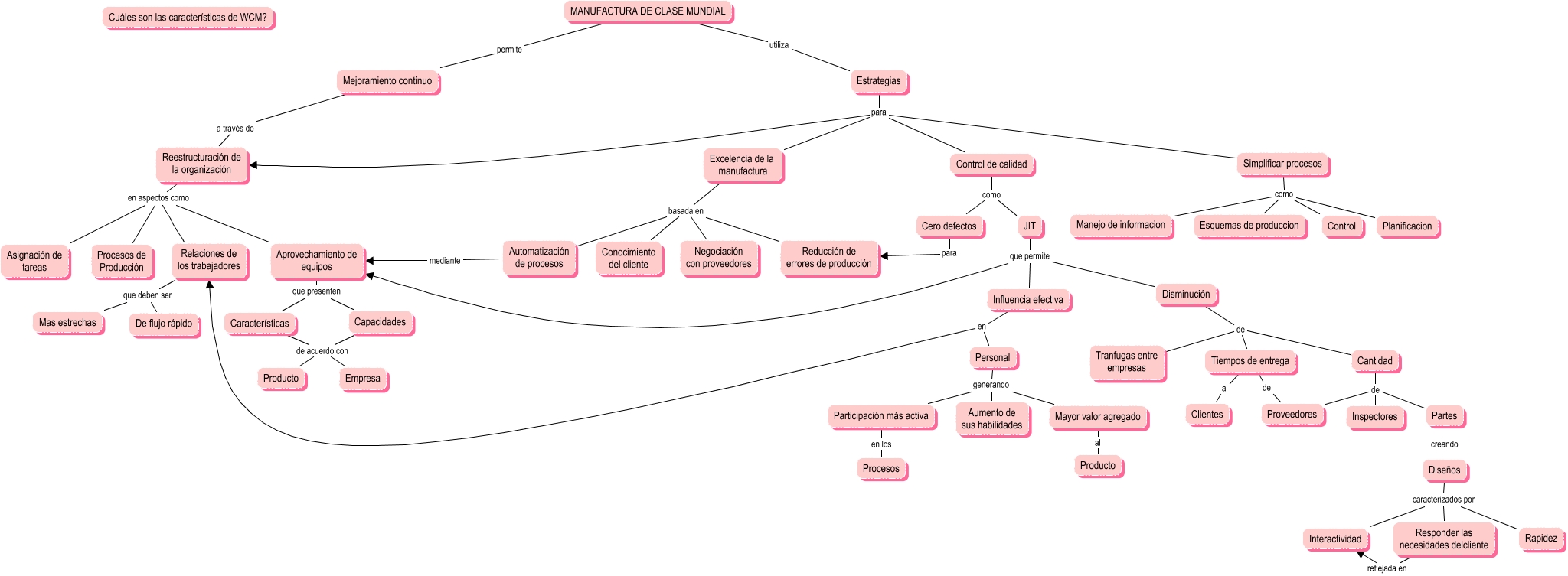
Este Cmap, tiene información relacionada con: WCM, Control de calidad como JIT, JIT que permite Disminución, Simplificar procesos como Esquemas de produccion, Estrategias para Simplificar procesos, Control de calidad como Cero defectos, Partes creando Diseños, Cero defectos para Reducción de errores de producción, Excelencia de la manufactura basada en Reducción de errores de producción, Características de acuerdo con Empresa, Simplificar procesos como Control, JIT que permite Aprovechamiento de equipos, Aprovechamiento de equipos que presenten Características, Simplificar procesos como Manejo de informacion, Aprovechamiento de equipos que presenten Capacidades, Personal generando Aumento de sus habilidades, Diseños caracterizados por Responder las necesidades delcliente, MANUFACTURA DE CLASE MUNDIAL utiliza Estrategias, Simplificar procesos como Planificacion, Cantidad de Proveedores, Participación más activa en los Procesos