WARNING:
JavaScript is turned OFF. None of the links on this concept map will
work until it is reactivated.
If you need help turning JavaScript On, click here.
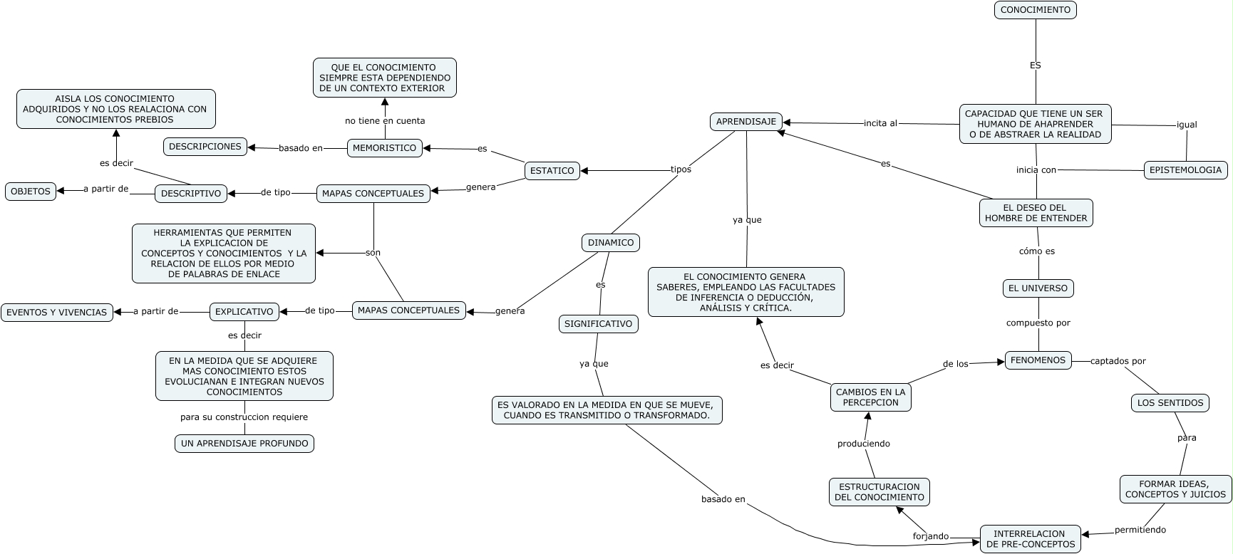
Este Cmap, tiene información relacionada con: El Conocimiento (Mapa de Mapas Conceptuales), CONOCIMIENTO ES CAPACIDAD QUE TIENE UN SER HUMANO DE AHAPRENDER O DE ABSTRAER LA REALIDAD, FORMAR IDEAS, CONCEPTOS Y JUICIOS permitiendo INTERRELACION DE PRE-CONCEPTOS, MAPAS CONCEPTUALES de tipo DESCRIPTIVO, EL DESEO DEL HOMBRE DE ENTENDER es APRENDISAJE, CAPACIDAD QUE TIENE UN SER HUMANO DE AHAPRENDER O DE ABSTRAER LA REALIDAD igual EPISTEMOLOGIA, APRENDISAJE tipos DINAMICO, EL DESEO DEL HOMBRE DE ENTENDER cómo es EL UNIVERSO, ESTRUCTURACION DEL CONOCIMIENTO produciendo CAMBIOS EN LA PERCEPCION, ESTATICO genera MAPAS CONCEPTUALES, CAMBIOS EN LA PERCEPCION de los FENOMENOS, EPISTEMOLOGIA inicia con EL DESEO DEL HOMBRE DE ENTENDER, EXPLICATIVO es decir EN LA MEDIDA QUE SE ADQUIERE MAS CONOCIMIENTO ESTOS EVOLUCIANAN E INTEGRAN NUEVOS CONOCIMIENTOS, MEMORISTICO no tiene en cuenta QUE EL CONOCIMIENTO SIEMPRE ESTA DEPENDIENDO DE UN CONTEXTO EXTERIOR, DINAMICO es SIGNIFICATIVO, MAPAS CONCEPTUALES son HERRAMIENTAS QUE PERMITEN LA EXPLICACION DE CONCEPTOS Y CONOCIMIENTOS Y LA RELACION DE ELLOS POR MEDIO DE PALABRAS DE ENLACE, EL UNIVERSO compuesto por FENOMENOS, EN LA MEDIDA QUE SE ADQUIERE MAS CONOCIMIENTO ESTOS EVOLUCIANAN E INTEGRAN NUEVOS CONOCIMIENTOS para su construccion requiere UN APRENDISAJE PROFUNDO, EXPLICATIVO a partir de EVENTOS Y VIVENCIAS, APRENDISAJE tipos ESTATICO, DINAMICO genera MAPAS CONCEPTUALES