Warning:
JavaScript is turned OFF. None of the links on this page will work until it is reactivated.
If you need help turning JavaScript On, click here.
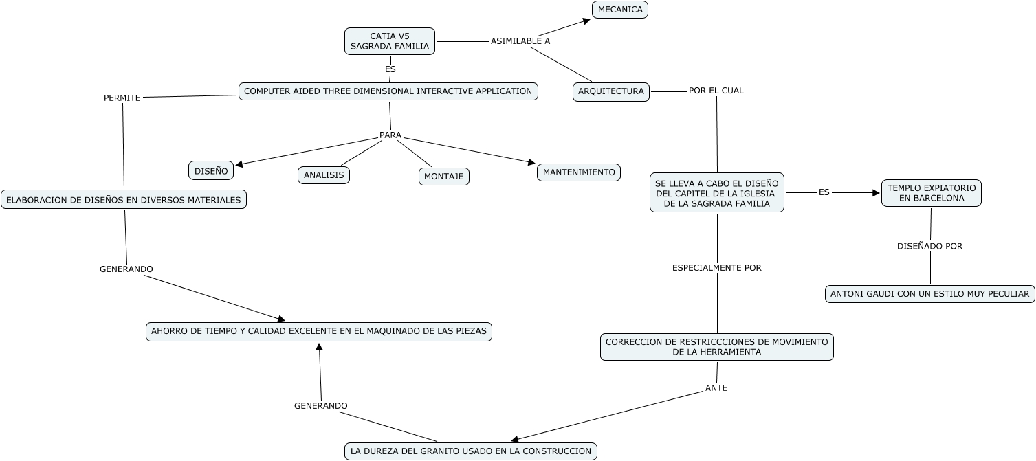
Este mapa conceptual tiene información relacionada a: CATIA V5, COMPUTER AIDED THREE DIMENSIONAL INTERACTIVE APPLICATION PERMITE ELABORACION DE DISEÑOS EN DIVERSOS MATERIALES, COMPUTER AIDED THREE DIMENSIONAL INTERACTIVE APPLICATION PARA ANALISIS, ARQUITECTURA POR EL CUAL SE LLEVA A CABO EL DISEÑO DEL CAPITEL DE LA IGLESIA DE LA SAGRADA FAMILIA, SE LLEVA A CABO EL DISEÑO DEL CAPITEL DE LA IGLESIA DE LA SAGRADA FAMILIA ES TEMPLO EXPIATORIO EN BARCELONA, TEMPLO EXPIATORIO EN BARCELONA DISEÑADO POR ANTONI GAUDI CON UN ESTILO MUY PECULIAR, COMPUTER AIDED THREE DIMENSIONAL INTERACTIVE APPLICATION PARA MONTAJE, LA DUREZA DEL GRANITO USADO EN LA CONSTRUCCION GENERANDO AHORRO DE TIEMPO Y CALIDAD EXCELENTE EN EL MAQUINADO DE LAS PIEZAS, CATIA V5 SAGRADA FAMILIA ES COMPUTER AIDED THREE DIMENSIONAL INTERACTIVE APPLICATION, CATIA V5 SAGRADA FAMILIA ASIMILABLE A ARQUITECTURA, CATIA V5 SAGRADA FAMILIA ASIMILABLE A MECANICA, ELABORACION DE DISEÑOS EN DIVERSOS MATERIALES GENERANDO AHORRO DE TIEMPO Y CALIDAD EXCELENTE EN EL MAQUINADO DE LAS PIEZAS, COMPUTER AIDED THREE DIMENSIONAL INTERACTIVE APPLICATION PARA DISEÑO, SE LLEVA A CABO EL DISEÑO DEL CAPITEL DE LA IGLESIA DE LA SAGRADA FAMILIA ESPECIALMENTE POR CORRECCION DE RESTRICCCIONES DE MOVIMIENTO DE LA HERRAMIENTA, CORRECCION DE RESTRICCCIONES DE MOVIMIENTO DE LA HERRAMIENTA ANTE LA DUREZA DEL GRANITO USADO EN LA CONSTRUCCION, COMPUTER AIDED THREE DIMENSIONAL INTERACTIVE APPLICATION PARA MANTENIMIENTO