Warning:
JavaScript is turned OFF. None of the links on this page will work until it is reactivated.
If you need help turning JavaScript On, click here.
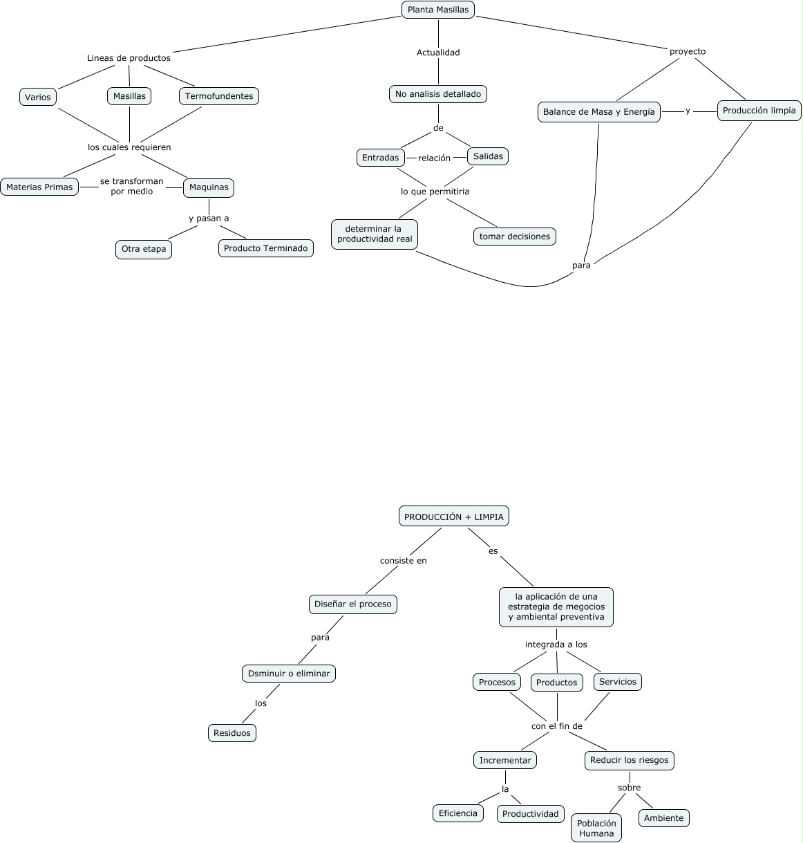
Este Cmap, tiene información relacionada con: Trabajo- Metodología de la Investigación, Maquinas y pasan a Producto Terminado, Productos con el fin de Incrementar, Producción limpia para Balance de Masa y Energía, Dsminuir o eliminar los Residuos, Termofundentes los cuales requieren Materias Primas, Incrementar la Eficiencia, Diseñar el proceso para Dsminuir o eliminar, Masillas los cuales requieren Maquinas, PRODUCCIÓN + LIMPIA es la aplicación de una estrategia de megocios y ambiental preventiva, Reducir los riesgos sobre Ambiente, la aplicación de una estrategia de megocios y ambiental preventiva integrada a los Servicios, Varios los cuales requieren Maquinas, Planta Masillas Actualidad No analisis detallado, PRODUCCIÓN + LIMPIA consiste en Diseñar el proceso, la aplicación de una estrategia de megocios y ambiental preventiva integrada a los Procesos, Entradas lo que permitiria Salidas, Varios los cuales requieren Materias Primas, Planta Masillas Lineas de productos Varios, Reducir los riesgos sobre Población Humana, No analisis detallado de Salidas