WARNING:
JavaScript is turned OFF. None of the links on this concept map will
work until it is reactivated.
If you need help turning JavaScript On, click here.
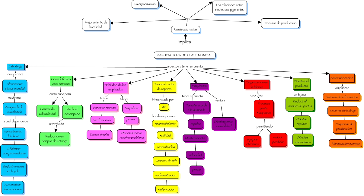
Este Cmap, tiene información relacionada con: MANUFACTURA DE CLASE MUNDIAL, Cero defectos cero retrasos como base para Medir el desempeño, Diseño del producto se busca Diseños rapidos, Alcanzar un status mundial meidiante Busqueda de Excelencia, Busqueda de Excelencia la cual depende de Automatizar los procesos, MANUFACTURA DE CLASE MUNDIAL aspectos a tener en cuenta Personal : actor de reparto, Maquinaria ventaja Disminuyen la variabilidad, Medir el desempeño a travès de Reduccion en tiempos de entrega, JIT brinda mejoras en +administracion, JIT brinda mejoras en +informacion, MANUFACTURA DE CLASE MUNDIAL aspectos a tener en cuenta Habilidad de los empleados, MANUFACTURA DE CLASE MUNDIAL aspectos a tener en cuenta Maquinaria, MANUFACTURA DE CLASE MUNDIAL implica Reestructuracion, post Fabricacion simplificar Esquemas de produccion, Organizacion en la fabrica coordinar Procesos gente Maquinara, Personal : actor de reparto influenciada por JIT, Habilidad de los empleados Antes Tareas simples, Estrategia que permita Alcanzar un status mundial, MANUFACTURA DE CLASE MUNDIAL aspectos a tener en cuenta Diseño del producto, Diseño del producto se busca Reducir el numero de partes, Reestructuracion en La organizacion