Warning:
JavaScript is turned OFF. None of the links on this page will work until it is reactivated.
If you need help turning JavaScript On, click here.
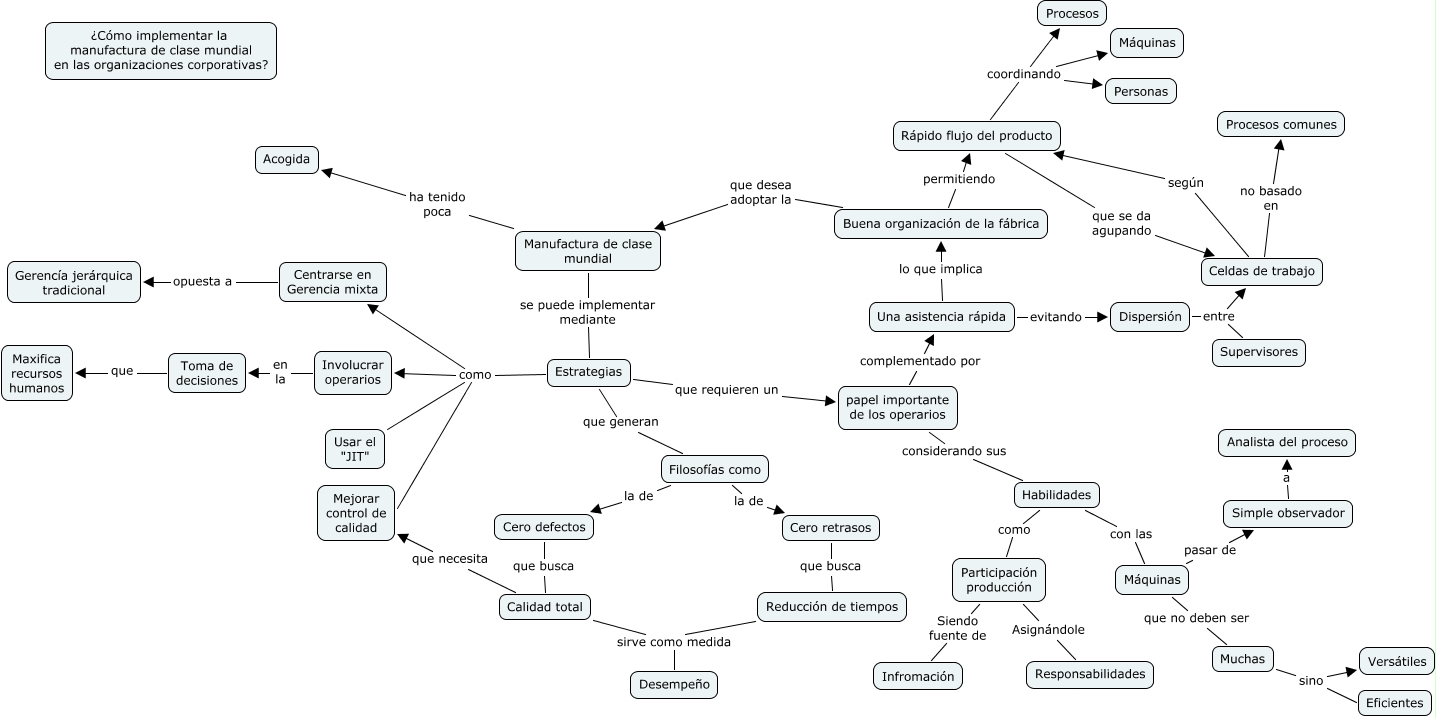
Este Cmap, tiene información relacionada con: Manufactura de clase mundial, Rápido flujo del producto coordinando Máquinas, Máquinas que no deben ser Muchas, Estrategias como Involucrar operarios, Toma de decisiones que Maxifica recursos humanos, Habilidades con las Máquinas, Estrategias como Mejorar control de calidad, Rápido flujo del producto que se da agupando Celdas de trabajo, Estrategias que generan Filosofías como, Una asistencia rápida evitando Dispersión, Rápido flujo del producto coordinando Procesos, Una asistencia rápida lo que implica Buena organización de la fábrica, Involucrar operarios en la Toma de decisiones, Filosofías como la de Cero defectos, Cero retrasos que busca Reducción de tiempos, Estrategias como Centrarse en Gerencia mixta, Participación producción Asignándole Responsabilidades, papel importante de los operarios complementado por Una asistencia rápida, Máquinas pasar de Simple observador, Centrarse en Gerencia mixta opuesta a Gerencía jerárquica tradicional, Buena organización de la fábrica permitiendo Rápido flujo del producto