WARNING:
JavaScript is turned OFF. None of the links on this concept map will
work until it is reactivated.
If you need help turning JavaScript On, click here.
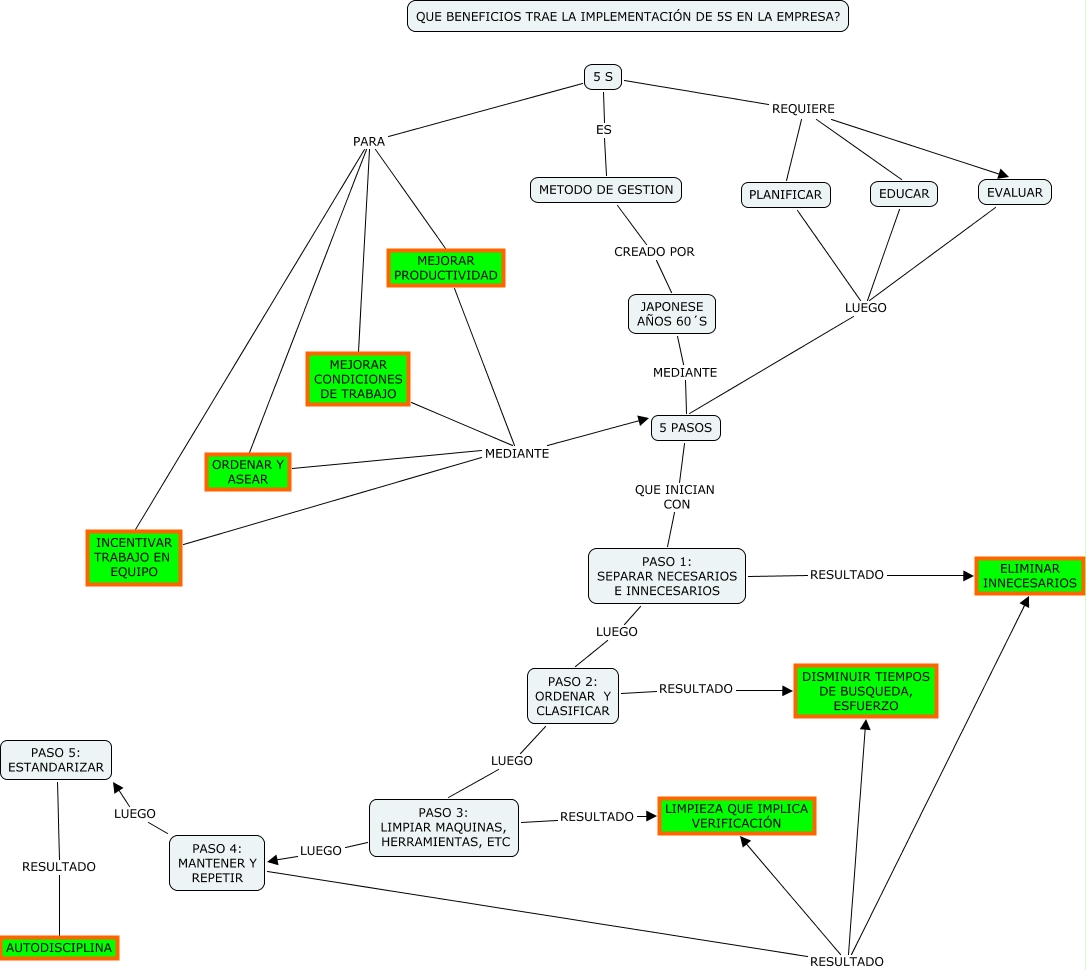
This Concept Map, created with IHMC CmapTools, has information related to: IMPLEMENTAR 5 S[1].cmap, EDUCAR LUEGO 5 PASOS, PASO 2: ORDENAR Y CLASIFICAR RESULTADO DISMINUIR TIEMPOS DE BUSQUEDA, ESFUERZO, PASO 3: LIMPIAR MAQUINAS, HERRAMIENTAS, ETC RESULTADO LIMPIEZA QUE IMPLICA VERIFICACIÓN, ORDENAR Y ASEAR MEDIANTE 5 PASOS, EVALUAR LUEGO 5 PASOS, 5 S REQUIERE EVALUAR, 5 S REQUIERE EDUCAR, MEJORAR PRODUCTIVIDAD MEDIANTE 5 PASOS, INCENTIVAR TRABAJO EN EQUIPO MEDIANTE 5 PASOS, PASO 5: ESTANDARIZAR RESULTADO AUTODISCIPLINA, MEJORAR CONDICIONES DE TRABAJO MEDIANTE 5 PASOS, PASO 3: LIMPIAR MAQUINAS, HERRAMIENTAS, ETC LUEGO PASO 4: MANTENER Y REPETIR, 5 S REQUIERE PLANIFICAR, PASO 4: MANTENER Y REPETIR RESULTADO ELIMINAR INNECESARIOS, PASO 4: MANTENER Y REPETIR LUEGO PASO 5: ESTANDARIZAR, PLANIFICAR LUEGO 5 PASOS, 5 S ES METODO DE GESTION, 5 S PARA MEJORAR CONDICIONES DE TRABAJO, PASO 2: ORDENAR Y CLASIFICAR LUEGO PASO 3: LIMPIAR MAQUINAS, HERRAMIENTAS, ETC, PASO 1: SEPARAR NECESARIOS E INNECESARIOS RESULTADO ELIMINAR INNECESARIOS