WARNING:
JavaScript is turned OFF. None of the links on this concept map will
work until it is reactivated.
If you need help turning JavaScript On, click here.
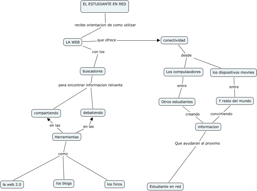
Este Cmap, tiene información relacionada con: EL ESTUDIANT EN RED, LA WEB con los buscadores, conectividad desde los dispositivos moviles, Herramientas en las debatiendo, EL ESTUDIANTE EN RED recibe orientacion de como utilizar LA WEB, informacion Que ayudaran al proximo Estudiante en red, Los computaodores entre Otros estudiantes, Herramientas como los blogs, LA WEB que ofrece conectividad, Herramientas como la web 2.0, Y resto del mundo convirtiendo informacion, conectividad desde Los computaodores, buscadores para encontrar informacion relvante compartiendo, los dispositivos moviles entre Y resto del mundo, Otros estudiantes creando informacion, Herramientas como los foros, buscadores para encontrar informacion relvante debatiendo, Herramientas en las compartiendo