WARNING:
JavaScript is turned OFF. None of the links on this concept map will
work until it is reactivated.
If you need help turning JavaScript On, click here.
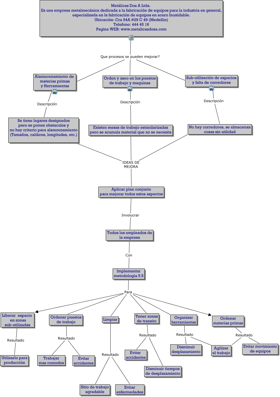
This Concept Map, created with IHMC CmapTools, has information related to: Trabajo practico 4, Implementar metodologia 5 S Para Organizar herramientas, Organizar herramientas Resultado Disminuir desplazamiento, Existen mesas de trabajo estandarizadas pero se acumula material que no se necesita IDEAS DE MEJORA Aplicar plan conjunto para mejorar todos estos aspectos, Orden y aseo en los puestos de trabajo y maquinas Descripción Existen mesas de trabajo estandarizadas pero se acumula material que no se necesita, Limpiar Resultado Evitar enfermedades, Ordenar materias primas Resultado Agilizar el trabajo, Se tiene lugares designados pero se ponen obstaculos y no hay criterio para alamcenamiento (Tamaños, calibres, longitudes, etc.) IDEAS DE MEJORA Aplicar plan conjunto para mejorar todos estos aspectos, Sub-utilización de espacios y falta de corredores Descripción No hay corredores, se almacenan cosas sin utilidad, Alamecenamiento de materias primas y Herramientas Descripción Se tiene lugares designados pero se ponen obstaculos y no hay criterio para alamcenamiento (Tamaños, calibres, longitudes, etc.), Organizar herramientas Resultado Agilizar el trabajo, Tener zonas de transito Resultado Evitar accidentes, Liberar espacio en zonas sub-utilizadas Resultado Utilizarlo para producción, Ordenar materias primas Resultado Evitar movimiento de equipos, Metálicas Dos A Ltda. Es una empresa metalmecánica dedicada a la fabricación de equipos para la industria en general, especializada en la fabricación de equipos en acero Inoxidable. Ubicación: Cra 54A #29 C 49 (Medellin) Telefono: 444 45 16 Pagina WEB: www.metalicasdosa.com Que procesos se pueden mejorar? Orden y aseo en los puestos de trabajo y maquinas, Implementar metodologia 5 S Para Tener zonas de transito, Metálicas Dos A Ltda. Es una empresa metalmecánica dedicada a la fabricación de equipos para la industria en general, especializada en la fabricación de equipos en acero Inoxidable. Ubicación: Cra 54A #29 C 49 (Medellin) Telefono: 444 45 16 Pagina WEB: www.metalicasdosa.com Que procesos se pueden mejorar? Sub-utilización de espacios y falta de corredores, Implementar metodologia 5 S Para Ordenar materias primas, Metálicas Dos A Ltda. Es una empresa metalmecánica dedicada a la fabricación de equipos para la industria en general, especializada en la fabricación de equipos en acero Inoxidable. Ubicación: Cra 54A #29 C 49 (Medellin) Telefono: 444 45 16 Pagina WEB: www.metalicasdosa.com Que procesos se pueden mejorar? Alamecenamiento de materias primas y Herramientas, Implementar metodologia 5 S Para Ordenar puestos de trabajo, Ordenar puestos de trabajo Resultado Trabajar mas comodos