WARNING:
JavaScript is turned OFF. None of the links on this concept map will
work until it is reactivated.
If you need help turning JavaScript On, click here.
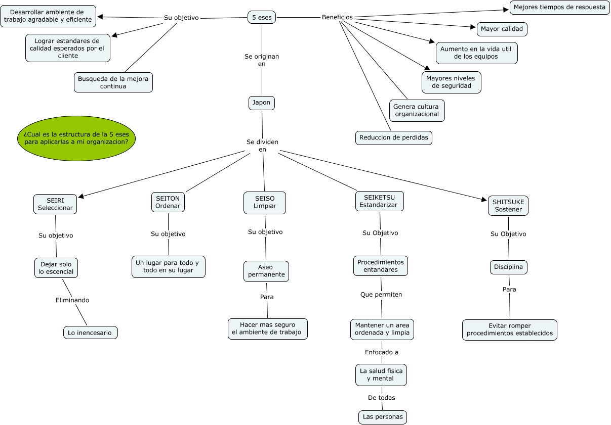
Este Cmap, tiene información relacionada con: Sin Título 2, 5 eses Se originan en Japon, 5 eses Beneficios Aumento en la vida util de los equipos, 5 eses Beneficios Mejores tiempos de respuesta, La salud fisica y mental De todas Las personas, 5 eses Beneficios Mayor calidad, Dejar solo lo escencial Eliminando Lo inencesario, Procedimientos entandares Que permiten Mantener un area ordenada y limpia, 5 eses Beneficios Mayores niveles de seguridad, SHITSUKE Sostener Su Objetivo Disciplina, Japon Se dividen en SEISO Limpiar, SEISO Limpiar Su objetivo Aseo permanente, Japon Se dividen en SEITON Ordenar, 5 eses Su objetivo Busqueda de la mejora continua, SEIKETSU Estandarizar Su Objetivo Procedimientos entandares, Mantener un area ordenada y limpia Enfocado a La salud fisica y mental, SEITON Ordenar Su objetivo Un lugar para todo y todo en su lugar, SEIRI Seleccionar Su objetivo Dejar solo lo escencial, Japon Se dividen en SHITSUKE Sostener, 5 eses Su objetivo Lograr estandares de calidad esperados por el cliente, 5 eses Beneficios Reduccion de perdidas