WARNING:
JavaScript is turned OFF. None of the links on this concept map will
work until it is reactivated.
If you need help turning JavaScript On, click here.
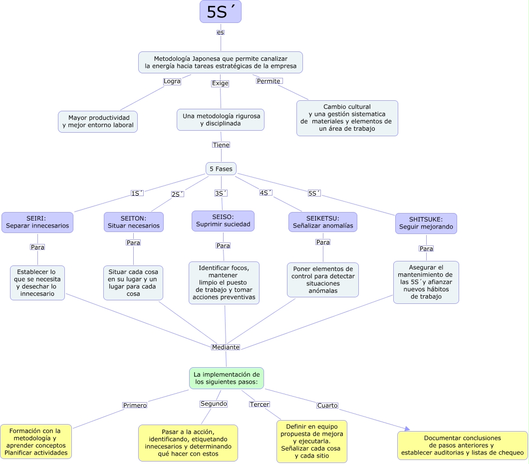
Este Cmap, tiene información relacionada con: Metodología 5S´, SEITON: Situar necesarios Para Situar cada cosa en su lugar y un lugar para cada cosa, Metodología Japonesa que permite canalizar la energía hacia tareas estratégicas de la empresa Logra Mayor productividad y mejor entorno laboral, 5 Fases 2S´ SEITON: Situar necesarios, SHITSUKE: Seguir mejorando Para Asegurar el mantenimiento de las 5S´y afianzar nuevos hábitos de trabajo, La implementación de los siguientes pasos: Segundo Pasar a la acción, identificando, etiquetando innecesarios y determinando qué hacer con estos, Situar cada cosa en su lugar y un lugar para cada cosa Mediante La implementación de los siguientes pasos:, Poner elementos de control para detectar situaciones anómalas Mediante La implementación de los siguientes pasos:, Metodología Japonesa que permite canalizar la energía hacia tareas estratégicas de la empresa Exige Una metodología rigurosa y disciplinada, SEIKETSU: Señalizar anomalías Para Poner elementos de control para detectar situaciones anómalas, SEISO: Suprimir suciedad Para Identificar focos, mantener limpio el puesto de trabajo y tomar acciones preventivas, 5S´ es Metodología Japonesa que permite canalizar la energía hacia tareas estratégicas de la empresa, Una metodología rigurosa y disciplinada Tiene 5 Fases, 5 Fases 5S´ SHITSUKE: Seguir mejorando, La implementación de los siguientes pasos: Cuarto Documentar conclusiones de pasos anteriores y establecer auditorias y listas de chequeo, 5 Fases 4S´ SEIKETSU: Señalizar anomalías, La implementación de los siguientes pasos: Tercer Definir en equipo propuesta de mejora y ejecutarla. Señalizar cada cosa y cada sitio, Metodología Japonesa que permite canalizar la energía hacia tareas estratégicas de la empresa Permite Cambio cultural y una gestión sistematica de materiales y elementos de un área de trabajo, 5 Fases 3S´ SEISO: Suprimir suciedad, SEIRI: Separar innecesarios Para Establecer lo que se necesita y desechar lo innecesario, 5 Fases 1S´ SEIRI: Separar innecesarios