WARNING:
JavaScript is turned OFF. None of the links on this concept map will
work until it is reactivated.
If you need help turning JavaScript On, click here.
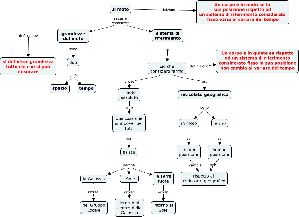
Questa Cmap, creata con IHMC CmapTools, contiene informazioni relative a: 1.1 Il Moto saperi essenziali, Il moto occorre conoscere grandezze del moto, la mia posizione non rispetto al reticolato geografico, Il moto definizione Un corpo è in moto se la sua posizione rispetto ad un sistema di riferimento considerato fisso varia al variare del tempo, la mia posizione cambia rispetto al reticolato geografico, il Sole orbita intorno al centro della Galassia, esiste perché la Terra ruota, ciò che considero fermo prché il moto assoluto, in moto se la mia posizione, Il moto occorre conoscere sistema di riferimento, esiste perché la Galassia, due cioè tempo, la Terra ruota orbita intorno al Sole, ciò che considero fermo definizione Un corpo è in quiete se rispetto ad un sistema di riferimento considerato fisso la sua posizione non cambia al variare del tempo, fermo se la mia posizione, il moto assoluto cioè qualcosa che si muove per tutti, qualcosa che si muove per tutti non esiste, due cioè spazio, grandezze del moto sono due, esiste perché il Sole, sistema di riferimento è ciò che considero fermo