WARNING:
JavaScript is turned OFF. None of the links on this concept map will
work until it is reactivated.
If you need help turning JavaScript On, click here.
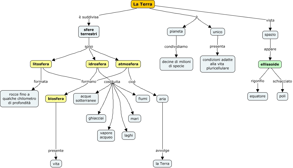
Questa Cmap, creata con IHMC CmapTools, contiene informazioni relative a: 5.1 La terra, biosfera presente vita, sfere terrestri sono litosfera, sfere terrestri sono idrosfera, aria avvolge la Terra, La Terra è unico, idrosfera costituita acque sotterranee, La Terra è pianeta, idrosfera costituita laghi, idrosfera costituita ghiacciai, atmosfera formano biosfera, idrosfera formano biosfera, spazio appare ellissoide, ellissoide schiacciato poli, La Terra vista spazio, idrosfera costituita mari, idrosfera costituita vapore acqueo, litosfera formata rocce fino a qualche chilometro di profondità, litosfera formano biosfera, ellissoide rigonfio equatore, idrosfera costituita fiumi