WARNING:
JavaScript is turned OFF. None of the links on this concept map will
work until it is reactivated.
If you need help turning JavaScript On, click here.
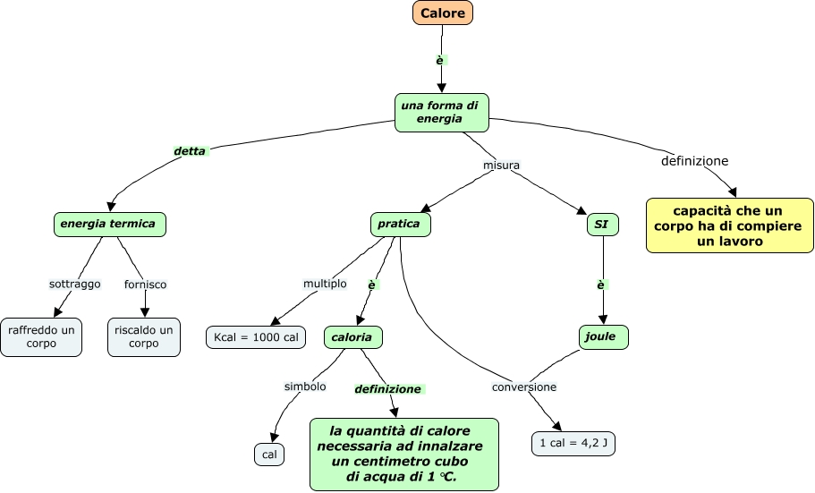
Questa Cmap, creata con IHMC CmapTools, contiene informazioni relative a: 3.1 Calore, caloria simbolo cal, pratica è caloria, caloria definizione la quantità di calore necessaria ad innalzare un centimetro cubo di acqua di 1°C., una forma di energia misura SI, una forma di energia misura pratica, Calore è una forma di energia, una forma di energia definizione capacità che un corpo ha di compiere un lavoro, energia termica fornisco riscaldo un corpo, energia termica sottraggo raffreddo un corpo, SI è joule, una forma di energia detta energia termica, pratica multiplo Kcal = 1000 cal, joule conversione 1 cal = 4,2 J, pratica conversione 1 cal = 4,2 J