WARNING:
JavaScript is turned OFF. None of the links on this concept map will
work until it is reactivated.
If you need help turning JavaScript On, click here.
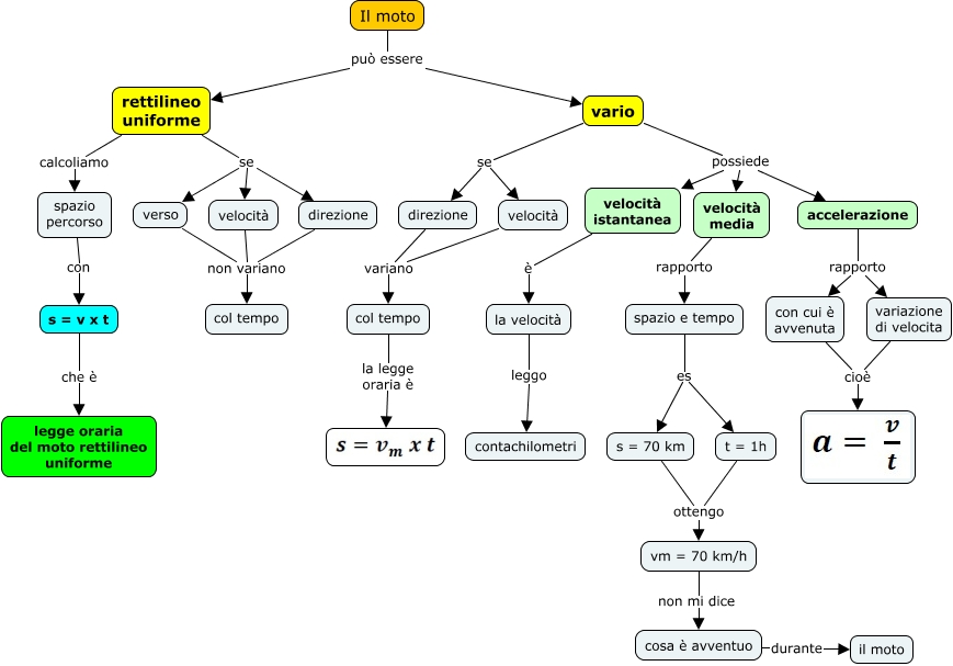
Questa Cmap, creata con IHMC CmapTools, contiene informazioni relative a: 1.6 moto rettilineo uniforme e vario, vario se direzione, vm = 70 km/h non mi dice cosa è avventuo, la velocità leggo contachilometri, rettilineo uniforme se velocità, velocità non variano col tempo, con cui è avvenuta cioè, col tempo la legge oraria è, t = 1h ottengo vm = 70 km/h, accelerazione rapporto variazione di velocita, direzione non variano col tempo, direzione variano col tempo, spazio e tempo es t = 1h, variazione di velocita cioè, rettilineo uniforme se direzione, Il moto può essere vario, s = v x t che è legge oraria del moto rettilineo uniforme, vario possiede velocità media, spazio percorso con s = v x t, rettilineo uniforme calcoliamo spazio percorso, spazio e tempo es s = 70 km