WARNING:
JavaScript is turned OFF. None of the links on this concept map will
work until it is reactivated.
If you need help turning JavaScript On, click here.
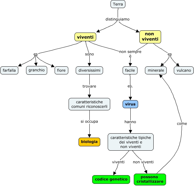
Questa Cmap, creata con IHMC CmapTools, contiene informazioni relative a: 1.1 Viventi e non viventi, Terra distinguiamo viventi, non viventi non sempre è facile, caratteristiche tipiche dei viventi e non viventi non viventi possono cristallizzare, non viventi es minerale, viventi es fiore, diversissimi trovare caratteristiche comuni riconoscerli, possono cristallizzare come minerale, viventi es granchio, viventi sono diversissimi, viventi es farfalla, virus hanno caratteristiche tipiche dei viventi e non viventi, Terra distinguiamo non viventi, non viventi es vulcano, viventi non sempre è facile, caratteristiche comuni riconoscerli si occupa biologia, facile es. virus, caratteristiche tipiche dei viventi e non viventi viventi codice genetico